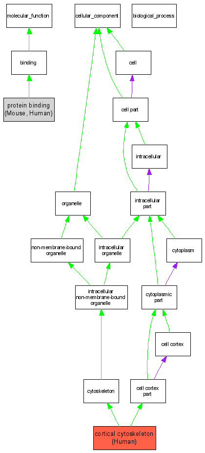
Compare GO annotations for SLC4A1 and its orthologs

A table of the annotations represented in this image is provided below.
CategoryIDTermDB ObjectEvidenceOrganismReference
Molecular FunctionGO:0005515protein binding MGI:109393IPIMouseMGI:MGI:3609918|PMID:11591653
Molecular FunctionGO:0005515protein binding P02730IPIHumanPMID:16669616
Cellular ComponentGO:0030863cortical cytoskeleton P02730IDAHumanPMID:16669616