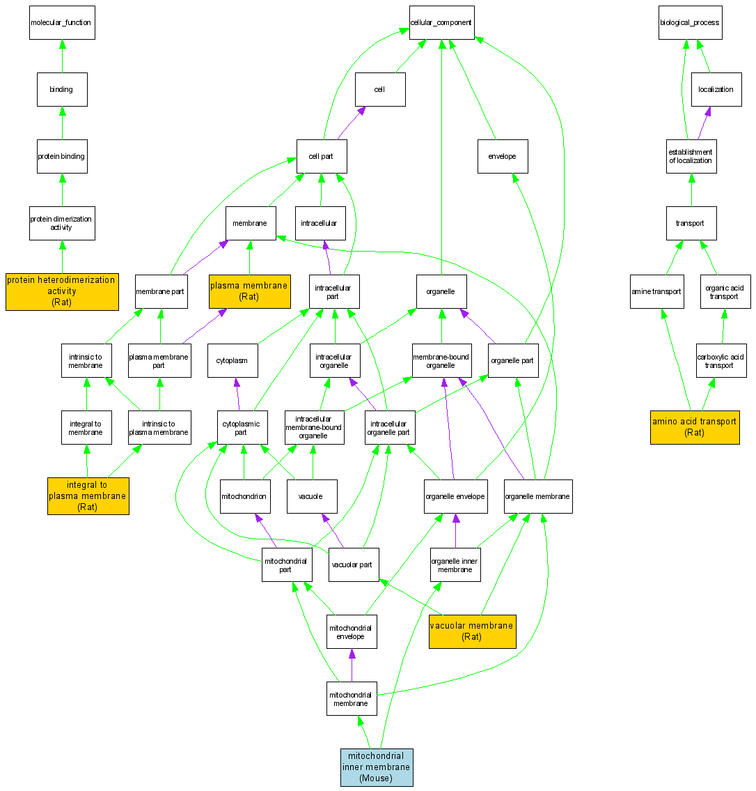
| Category | ID | Term | DB Object | Evidence | Organism | Reference |
| Molecular Function | GO:0046982 | protein heterodimerization activity |
RGD:3709 | IDA | Rat | RGD:1600022|PMID:7628645 |
| Cellular Component | GO:0005887 | integral to plasma membrane |
RGD:3709 | IDA | Rat | RGD:1600023|PMID:7926373 |
| Cellular Component | GO:0005743 | mitochondrial inner membrane |
MGI:1195264 | IDA | Mouse | MGI:MGI:3590069|PMID:12865426 |
| Cellular Component | GO:0005886 | plasma membrane |
RGD:3709 | IDA | Rat | RGD:1600019|PMID:9987991 |
| Cellular Component | GO:0005774 | vacuolar membrane |
RGD:3709 | IDA | Rat | RGD:1600019|PMID:9987991 |
| Biological Process | GO:0006865 | amino acid transport |
RGD:3709 | IDA | Rat | RGD:70013|PMID:1376924 |