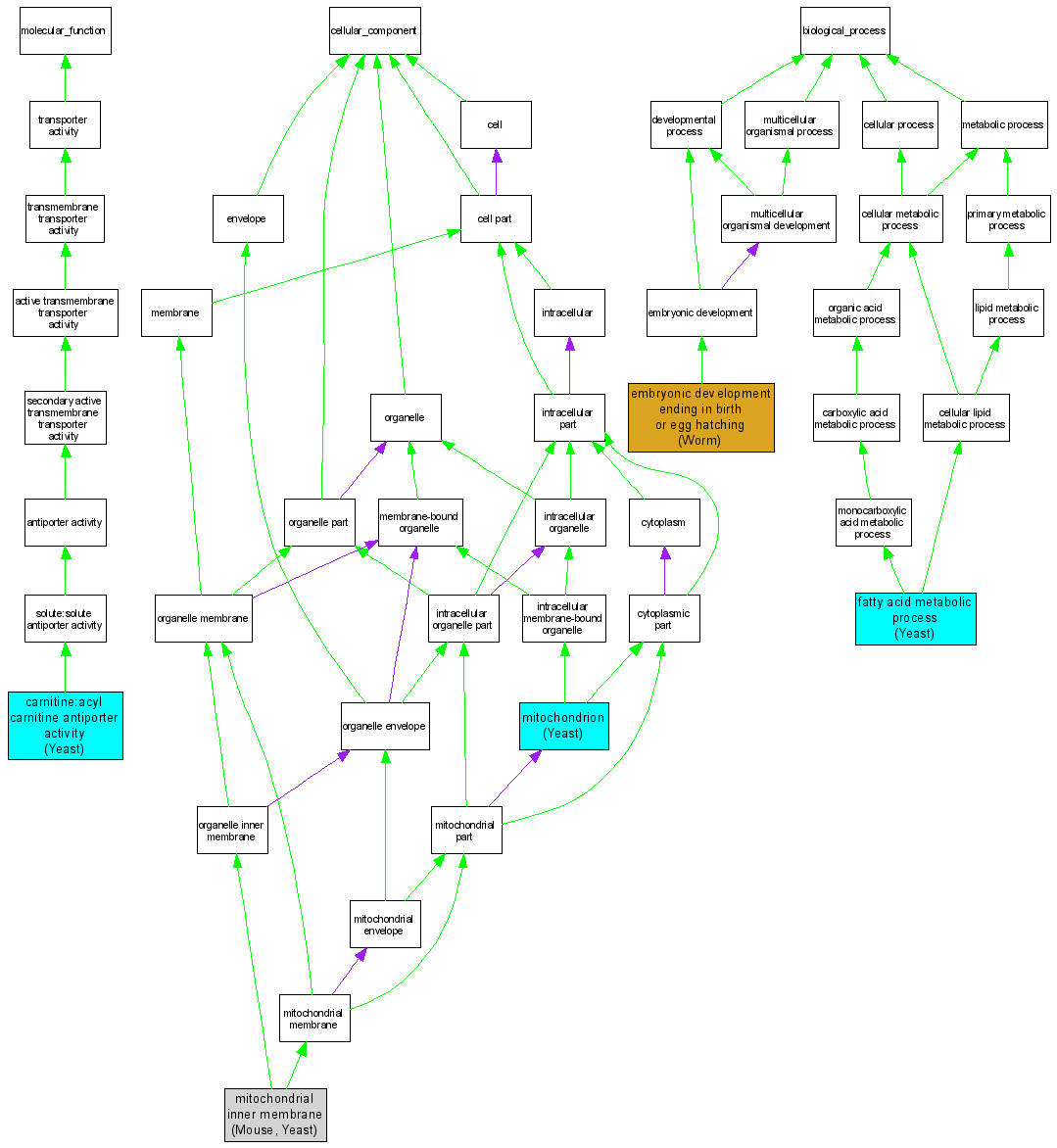
| Category | ID | Term | DB Object | Evidence | Organism | Reference |
| Molecular Function | GO:0005476 | carnitine:acyl carnitine antiporter activity |
S000005626 | IDA | Yeast | SGD_REF:S000053576|PMID:10545096 |
| Cellular Component | GO:0005743 | mitochondrial inner membrane |
MGI:1928738 | IDA | Mouse | MGI:MGI:3590069|PMID:12865426 |
| Cellular Component | GO:0005743 | mitochondrial inner membrane |
S000005626 | IDA | Yeast | SGD_REF:S000053576|PMID:10545096 |
| Cellular Component | GO:0005739 | mitochondrion |
S000005626 | IDA | Yeast | SGD_REF:S000117178|PMID:16823961 |
| Cellular Component | GO:0005739 | mitochondrion |
S000005626 | IDA | Yeast | SGD_REF:S000075100|PMID:14576278 |
| Cellular Component | GO:0005739 | mitochondrion |
S000005626 | IDA | Yeast | SGD_REF:S000069459|PMID:11914276 |
| Biological Process | GO:0009792 | embryonic development ending in birth or egg hatching |
WBGene00000996 | IMP | Worm | WB:WBPaper00025054|PMID:15791247 |
| Biological Process | GO:0006631 | fatty acid metabolic process |
S000005626 | IDA | Yeast | SGD_REF:S000053576|PMID:10545096 |