| Category | ID | Term | DB Object | Evidence | Organism | Reference |
|---|---|---|---|---|---|---|
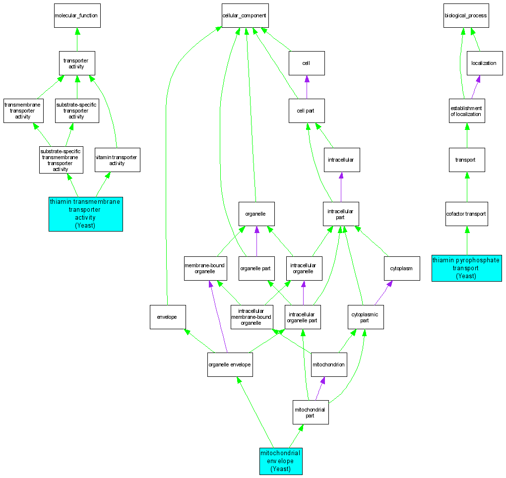
| Molecular Function | GO:0015234 | thiamin transmembrane transporter activity | S000003328 | IDA | Yeast | SGD_REF:S000073517|PMID:12411483 |
| Cellular Component | GO:0005740 | mitochondrial envelope | S000003328 | IDA | Yeast | SGD_REF:S000073517|PMID:12411483 |
| Biological Process | GO:0030974 | thiamin pyrophosphate transport | S000003328 | IDA | Yeast | SGD_REF:S000073517|PMID:12411483 |
| Biological Process | GO:0030974 | thiamin pyrophosphate transport | S000003328 | IMP | Yeast | SGD_REF:S000073517|PMID:12411483 |