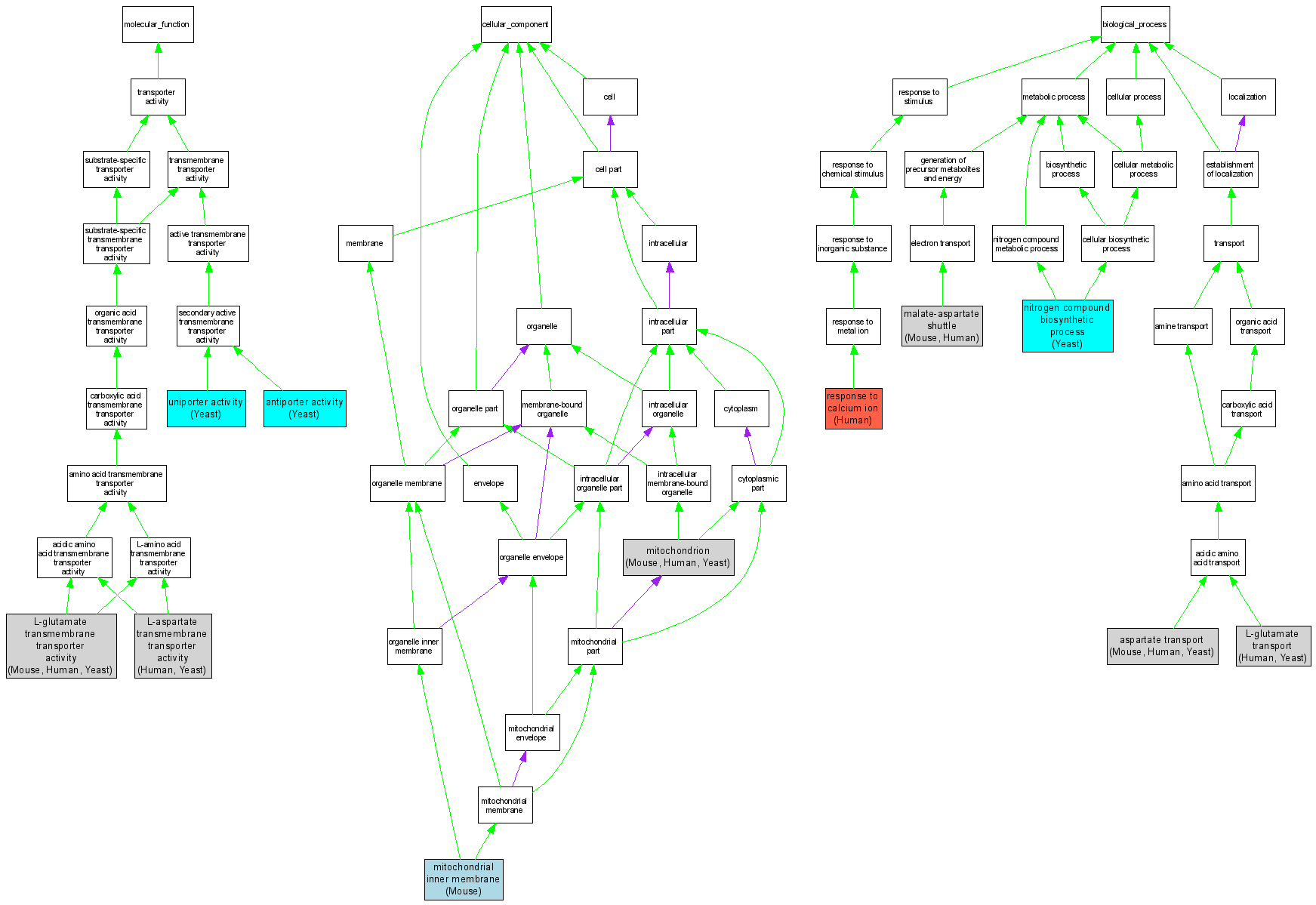
Compare GO annotations for SLC25A13 and its orthologs

A table of the annotations represented in this image is provided below.
CategoryIDTermDB ObjectEvidenceOrganismReference
Molecular FunctionGO:0015297antiporter activity S000006225IDAYeastSGD_REF:S000074366|PMID:14622413
Molecular FunctionGO:0015183L-aspartate transmembrane transporter activity Q9UJS0IDAHumanPMID:11566871
Molecular FunctionGO:0015183L-aspartate transmembrane transporter activity S000006225IDAYeastSGD_REF:S000074366|PMID:14622413
Molecular FunctionGO:0005313L-glutamate transmembrane transporter activity MGI:1354721IMPMouseMGI:MGI:3027207|PMID:14701727
Molecular FunctionGO:0005313L-glutamate transmembrane transporter activity Q9UJS0IDAHumanPMID:11566871
Molecular FunctionGO:0005313L-glutamate transmembrane transporter activity S000006225IDAYeastSGD_REF:S000074366|PMID:14622413
Molecular FunctionGO:0015292uniporter activity S000006225IDAYeastSGD_REF:S000074366|PMID:14622413
Cellular ComponentGO:0005743mitochondrial inner membrane MGI:1354721IDAMouseMGI:MGI:3590069|PMID:12865426
Cellular ComponentGO:0005739mitochondrion MGI:1354721IMPMouseMGI:MGI:3708219|PMID:17213189
Cellular ComponentGO:0005739mitochondrion MGI:1354721IDAMouseMGI:MGI:2682130|PMID:14651853
Cellular ComponentGO:0005739mitochondrion MGI:1354721IDAMouseMGI:MGI:3027207|PMID:14701727
Cellular ComponentGO:0005739mitochondrion Q9UJS0IDAHumanPMID:11566871
Cellular ComponentGO:0005739mitochondrion S000006225IDAYeastSGD_REF:S000075100|PMID:14576278
Cellular ComponentGO:0005739mitochondrion S000006225IDAYeastSGD_REF:S000117178|PMID:16823961
Biological ProcessGO:0015810aspartate transport MGI:1354721IMPMouseMGI:MGI:3027207|PMID:14701727
Biological ProcessGO:0015810aspartate transport Q9UJS0IDAHumanPMID:11566871
Biological ProcessGO:0015810aspartate transport S000006225IDAYeastSGD_REF:S000074366|PMID:14622413
Biological ProcessGO:0015813L-glutamate transport Q9UJS0IDAHumanPMID:11566871
Biological ProcessGO:0015813L-glutamate transport S000006225IDAYeastSGD_REF:S000074366|PMID:14622413
Biological ProcessGO:0043490malate-aspartate shuttle MGI:1354721IMPMouseMGI:MGI:3708219|PMID:17213189
Biological ProcessGO:0043490malate-aspartate shuttle Q9UJS0IDAHumanPMID:11566871
Biological ProcessGO:0044271nitrogen compound biosynthetic process S000006225IMPYeastSGD_REF:S000074366|PMID:14622413
Biological ProcessGO:0051592response to calcium ion Q9UJS0IDAHumanPMID:11566871