| Category | ID | Term | DB Object | Evidence | Organism | Reference |
|---|---|---|---|---|---|---|
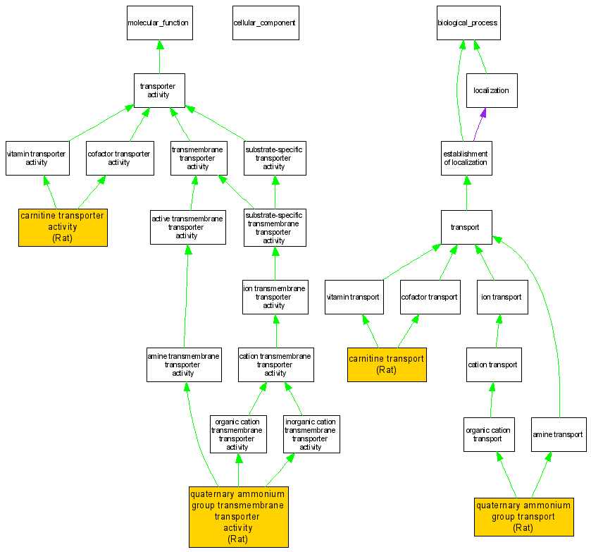
| Molecular Function | GO:0015226 | carnitine transporter activity | RGD:3702 | IDA | Rat | RGD:730132|PMID:9792817 |
| Molecular Function | GO:0015651 | quaternary ammonium group transmembrane transporter activity | RGD:3702 | IMP | Rat | RGD:70011|PMID:10454528 |
| Biological Process | GO:0015879 | carnitine transport | RGD:3702 | IDA | Rat | RGD:730132|PMID:9792817 |
| Biological Process | GO:0015697 | quaternary ammonium group transport | RGD:3702 | IMP | Rat | RGD:70011|PMID:10454528 |