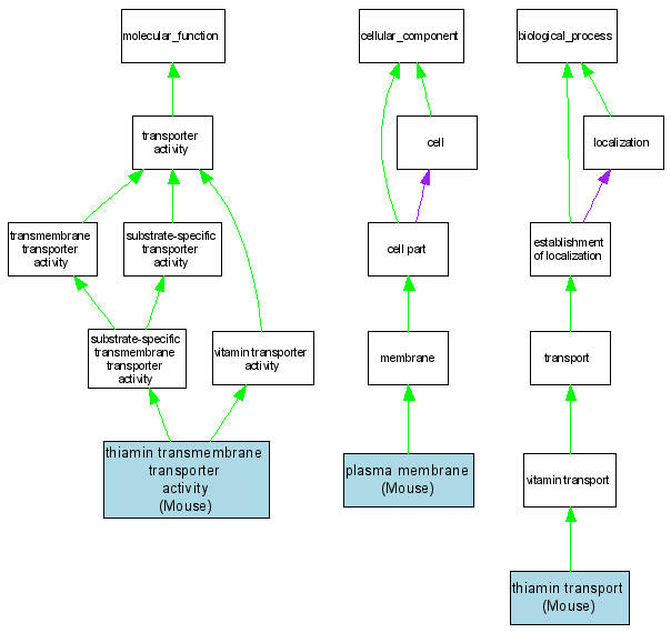
Compare GO annotations for SLC19A2 and its orthologs

A table of the annotations represented in this image is provided below.
CategoryIDTermDB ObjectEvidenceOrganismReference
Molecular FunctionGO:0015234thiamin transmembrane transporter activity MGI:1928761IDAMouseMGI:MGI:2151645|PMID:11481326
Cellular ComponentGO:0005886plasma membrane MGI:1928761IDAMouseMGI:MGI:2151645|PMID:11481326
Biological ProcessGO:0015888thiamin transport MGI:1928761IDAMouseMGI:MGI:2151645|PMID:11481326