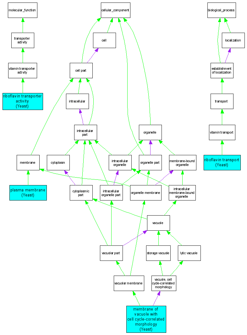
Compare GO annotations for SLC16A2 and its orthologs

A table of the annotations represented in this image is provided below.
CategoryIDTermDB ObjectEvidenceOrganismReference
Molecular FunctionGO:0032217riboflavin transporter activity S000005833IGIYeastSGD_REF:S000086807|PMID:16204239
Cellular ComponentGO:0000329membrane of vacuole with cell cycle-correlated morphology S000005479IDAYeastSGD_REF:S000065864|PMID:11536335
Cellular ComponentGO:0005886plasma membrane S000005833IDAYeastSGD_REF:S000086807|PMID:16204239
Biological ProcessGO:0032218riboflavin transport S000005833IGIYeastSGD_REF:S000086807|PMID:16204239