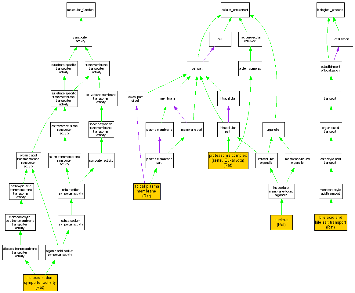
| Category | ID | Term | DB Object | Evidence | Organism | Reference |
| Molecular Function | GO:0008508 | bile acid:sodium symporter activity |
RGD:3682 | IDA | Rat | RGD:729802|PMID:8770054 |
| Cellular Component | GO:0016324 | apical plasma membrane |
RGD:3682 | IDA | Rat | RGD:729802|PMID:8770054 |
| Cellular Component | GO:0005634 | nucleus |
RGD:3682 | IDA | Rat | RGD:628456|PMID:11509565 |
| Cellular Component | GO:0000502 | proteasome complex (sensu Eukaryota) |
RGD:3682 | IDA | Rat | RGD:1624187|PMID:15304498 |
| Biological Process | GO:0015721 | bile acid and bile salt transport |
RGD:3682 | IDA | Rat | RGD:729802|PMID:8770054 |