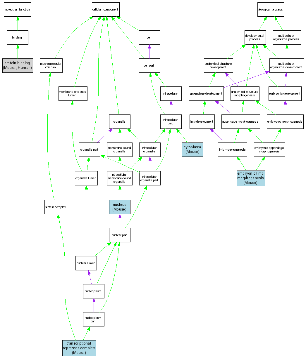
| Category | ID | Term | DB Object | Evidence | Organism | Reference |
| Molecular Function | GO:0005515 | protein binding |
MGI:98310 | IPI | Mouse | MGI:MGI:2445270|PMID:12435627 |
| Molecular Function | GO:0005515 | protein binding |
P12755 | IPI | Human | PMID:14525983 |
| Cellular Component | GO:0005737 | cytoplasm |
MGI:98310 | IDA | Mouse | MGI:MGI:2445270|PMID:12435627 |
| Cellular Component | GO:0005634 | nucleus |
MGI:98310 | IDA | Mouse | MGI:MGI:2445270|PMID:12435627 |
| Cellular Component | GO:0017053 | transcriptional repressor complex |
MGI:98310 | IDA | Mouse | MGI:MGI:2445270|PMID:12435627 |
| Biological Process | GO:0030326 | embryonic limb morphogenesis |
MGI:98310 | IMP | Mouse | MGI:MGI:2445270|PMID:12435627 |