| Category | ID | Term | DB Object | Evidence | Organism | Reference |
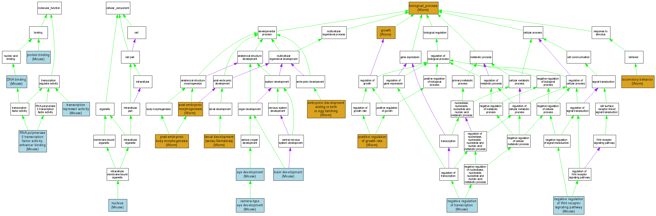
| Molecular Function | GO:0003677 | DNA binding |
MGI:102764 | IDA | Mouse | MGI:MGI:2182264|PMID:12050133 |
| Molecular Function | GO:0005515 | protein binding |
MGI:102764 | IPI | Mouse | MGI:MGI:2182264|PMID:12050133 |
| Molecular Function | GO:0003705 | RNA polymerase II transcription factor activity, enhancer binding |
MGI:102764 | IDA | Mouse | MGI:MGI:2450019|PMID:12569128 |
| Molecular Function | GO:0016564 | transcription repressor activity |
MGI:102764 | IDA | Mouse | MGI:MGI:2182264|PMID:12050133 |
| Cellular Component | GO:0005634 | nucleus |
MGI:102764 | IDA | Mouse | MGI:MGI:2182264|PMID:12050133 |
| Biological Process | GO:0008150 | biological_process |
WBGene00000453 | IMP | Worm | WB:WBPaper00004651|PMID:11231151 |
| Biological Process | GO:0008150 | biological_process |
WBGene00000453 | IMP | Worm | WB:WBPaper00027756|PMID:16845399 |
| Biological Process | GO:0007420 | brain development |
MGI:102764 | IMP | Mouse | MGI:MGI:2450019|PMID:12569128 |
| Biological Process | GO:0043010 | camera-type eye development |
MGI:102764 | IGI | Mouse | MGI:MGI:2181466|PMID:12072567 |
| Biological Process | GO:0009792 | embryonic development ending in birth or egg hatching |
WBGene00000453 | IMP | Worm | WB:WBPaper00004651|PMID:11231151 |
| Biological Process | GO:0009792 | embryonic development ending in birth or egg hatching |
WBGene00000453 | IMP | Worm | WB:WBPaper00006395|PMID:14551910 |
| Biological Process | GO:0009792 | embryonic development ending in birth or egg hatching |
WBGene00000453 | IMP | Worm | WB:WBPaper00027756|PMID:16845399 |
| Biological Process | GO:0001654 | eye development |
MGI:102764 | IDA | Mouse | MGI:MGI:2182264|PMID:12050133 |
| Biological Process | GO:0040007 | growth |
WBGene00000453 | IMP | Worm | WB:WBPaper00004651|PMID:11231151 |
| Biological Process | GO:0040007 | growth |
WBGene00000453 | IMP | Worm | WB:WBPaper00006395|PMID:14551910 |
| Biological Process | GO:0002119 | larval development (sensu Nematoda) |
WBGene00000453 | IMP | Worm | WB:WBPaper00004651|PMID:11231151 |
| Biological Process | GO:0002119 | larval development (sensu Nematoda) |
WBGene00000453 | IMP | Worm | WB:WBPaper00006395|PMID:14551910 |
| Biological Process | GO:0002119 | larval development (sensu Nematoda) |
WBGene00000453 | IMP | Worm | WB:WBPaper00027756|PMID:16845399 |
| Biological Process | GO:0007626 | locomotory behavior |
WBGene00000453 | IMP | Worm | WB:WBPaper00005654|PMID:12529635 |
| Biological Process | GO:0007626 | locomotory behavior |
WBGene00000453 | IMP | Worm | WB:WBPaper00006395|PMID:14551910 |
| Biological Process | GO:0016481 | negative regulation of transcription |
MGI:102764 | IDA | Mouse | MGI:MGI:2182264|PMID:12050133 |
| Biological Process | GO:0030178 | negative regulation of Wnt receptor signaling pathway |
MGI:102764 | IMP | Mouse | MGI:MGI:2450019|PMID:12569128 |
| Biological Process | GO:0040010 | positive regulation of growth rate |
WBGene00000453 | IMP | Worm | WB:WBPaper00027756|PMID:16845399 |
| Biological Process | GO:0040032 | post-embryonic body morphogenesis |
WBGene00000453 | IMP | Worm | WB:WBPaper00027756|PMID:16845399 |
| Biological Process | GO:0009886 | post-embryonic morphogenesis |
WBGene00000453 | IMP | Worm | WB:WBPaper00004825|PMID:11476572 |