| Category | ID | Term | DB Object | Evidence | Organism | Reference |
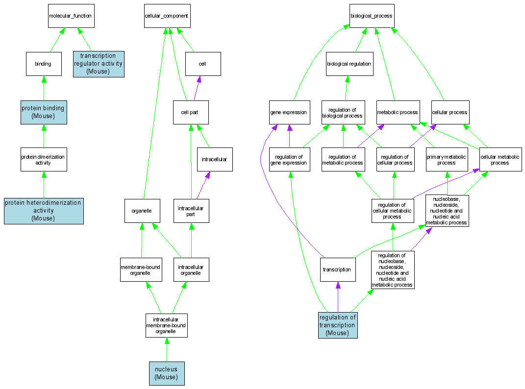
| Molecular Function | GO:0005515 | protein binding |
MGI:98306 | IPI | Mouse | MGI:MGI:86070|PMID:9020169 |
| Molecular Function | GO:0046982 | protein heterodimerization activity |
MGI:98306 | IPI | Mouse | MGI:MGI:82794|PMID:8927054 |
| Molecular Function | GO:0030528 | transcription regulator activity |
MGI:98306 | IDA | Mouse | MGI:MGI:2176655|PMID:11782478 |
| Cellular Component | GO:0005634 | nucleus |
MGI:98306 | IDA | Mouse | MGI:MGI:2176655|PMID:11782478 |
| Biological Process | GO:0045449 | regulation of transcription |
MGI:98306 | IDA | Mouse | MGI:MGI:2176655|PMID:11782478 |