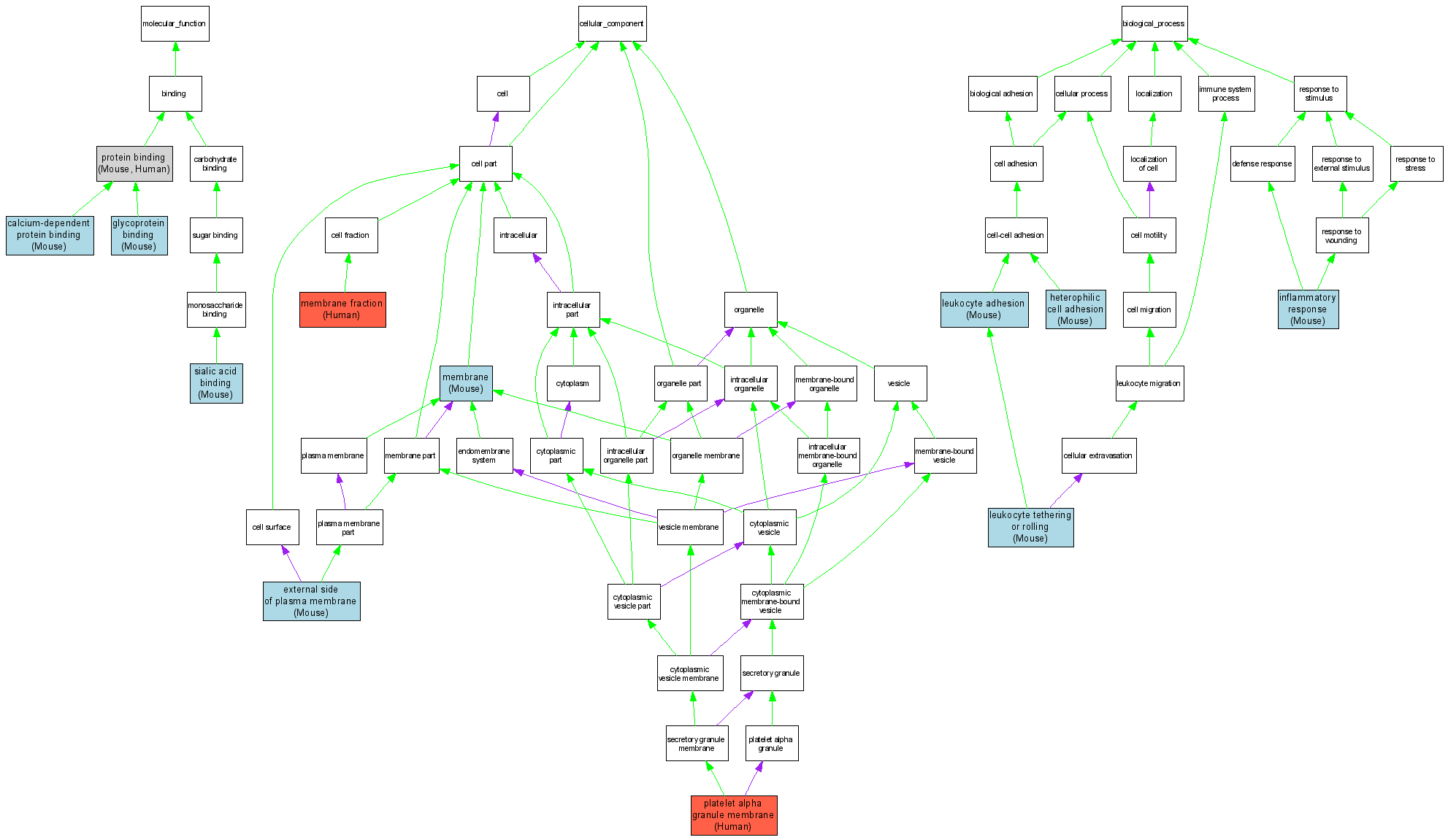
| Category | ID | Term | DB Object | Evidence | Organism | Reference |
| Molecular Function | GO:0048306 | calcium-dependent protein binding |
MGI:98280 | IDA | Mouse | MGI:MGI:67959|PMID:7524641 |
| Molecular Function | GO:0001948 | glycoprotein binding |
MGI:98280 | IDA | Mouse | MGI:MGI:3757618|PMID:8562500 |
| Molecular Function | GO:0005515 | protein binding |
MGI:98280 | IPI | Mouse | MGI:MGI:85772|PMID:9048906 |
| Molecular Function | GO:0005515 | protein binding |
MGI:98280 | IPI | Mouse | MGI:MGI:67959|PMID:7524641 |
| Molecular Function | GO:0005515 | protein binding |
MGI:98280 | IPI | Mouse | MGI:MGI:3757618|PMID:8562500 |
| Molecular Function | GO:0005515 | protein binding |
P16109 | IPI | Human | PMID:11237770 |
| Molecular Function | GO:0005515 | protein binding |
P16109 | IPI | Human | PMID:9129046 |
| Molecular Function | GO:0005515 | protein binding |
P16109 | IPI | Human | PMID:15633604 |
| Molecular Function | GO:0033691 | sialic acid binding |
MGI:98280 | IDA | Mouse | MGI:MGI:3757618|PMID:8562500 |
| Cellular Component | GO:0009897 | external side of plasma membrane |
MGI:98280 | IDA | Mouse | MGI:MGI:3757618|PMID:8562500 |
| Cellular Component | GO:0016020 | membrane |
MGI:98280 | IDA | Mouse | MGI:MGI:2181381|PMID:7688665 |
| Cellular Component | GO:0016020 | membrane |
MGI:98280 | IDA | Mouse | MGI:MGI:3701917|PMID:15956287 |
| Cellular Component | GO:0005624 | membrane fraction |
P16109 | IDA | Human | PMID:15297306 |
| Cellular Component | GO:0031092 | platelet alpha granule membrane |
P16109 | IDA | Human | PMID:15297306 |
| Biological Process | GO:0007157 | heterophilic cell adhesion |
MGI:98280 | IMP | Mouse | MGI:MGI:3757618|PMID:8562500 |
| Biological Process | GO:0007157 | heterophilic cell adhesion |
MGI:98280 | IMP | Mouse | MGI:MGI:3757617|PMID:8557754 |
| Biological Process | GO:0006954 | inflammatory response |
MGI:98280 | IMP | Mouse | MGI:MGI:2181381|PMID:7688665 |
| Biological Process | GO:0007159 | leukocyte adhesion |
MGI:98280 | IMP | Mouse | MGI:MGI:3757618|PMID:8562500 |
| Biological Process | GO:0007159 | leukocyte adhesion |
MGI:98280 | IMP | Mouse | MGI:MGI:3757617|PMID:8557754 |
| Biological Process | GO:0050901 | leukocyte tethering or rolling |
MGI:98280 | IMP | Mouse | MGI:MGI:3701917|PMID:15956287 |