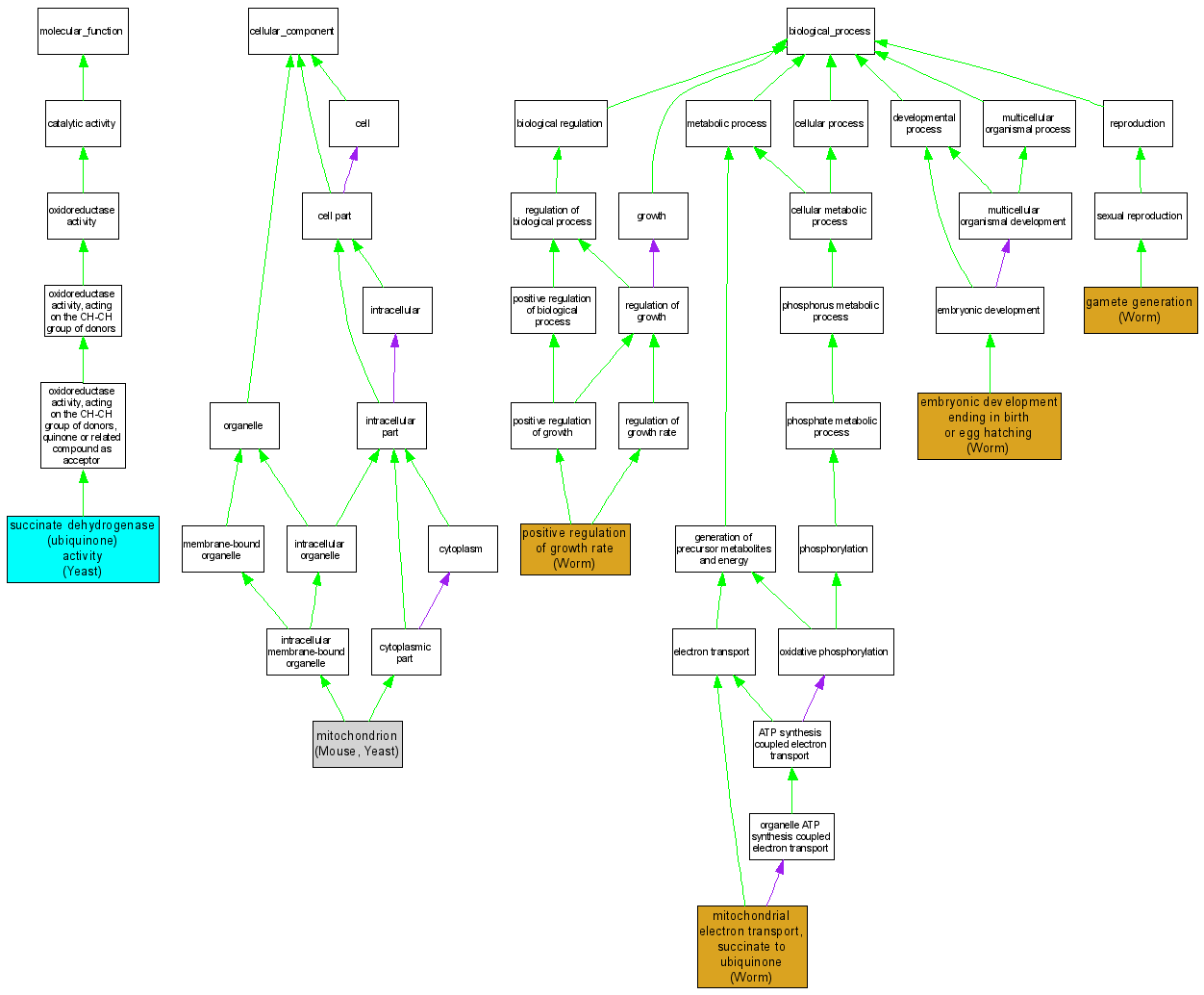
Compare GO annotations for SDHC and its orthologs

A table of the annotations represented in this image is provided below.
CategoryIDTermDB ObjectEvidenceOrganismReference
Molecular FunctionGO:0008177succinate dehydrogenase (ubiquinone) activity S000001624IMPYeastSGD_REF:S000054301|PMID:9929002
Cellular ComponentGO:0005739mitochondrion MGI:1913302IDAMouseMGI:MGI:2682130|PMID:14651853
Cellular ComponentGO:0005739mitochondrion S000001624IDAYeastSGD_REF:S000117178|PMID:16823961
Biological ProcessGO:0009792embryonic development ending in birth or egg hatching WBGene00003225IMPWormWB:WBPaper00004403|PMID:11099034
Biological ProcessGO:0009792embryonic development ending in birth or egg hatching WBGene00011563IMPWormWB:WBPaper00004403|PMID:11099034
Biological ProcessGO:0009792embryonic development ending in birth or egg hatching WBGene00003225IMPWormWB:WBPaper00005654|PMID:12529635
Biological ProcessGO:0009792embryonic development ending in birth or egg hatching WBGene00003225IMPWormWB:WBPaper00005674|PMID:16120320
Biological ProcessGO:0009792embryonic development ending in birth or egg hatching WBGene00003225IMPWormWB:WBPaper00006395|PMID:14551910
Biological ProcessGO:0009792embryonic development ending in birth or egg hatching WBGene00003225IMPWormWB:WBPaper00025054|PMID:15791247
Biological ProcessGO:0009792embryonic development ending in birth or egg hatching WBGene00011563IMPWormWB:WBPaper00025054|PMID:15791247
Biological ProcessGO:0007276gamete generation WBGene00003225IMPWormWB:WBPaper00005654|PMID:12529635
Biological ProcessGO:0006121mitochondrial electron transport, succinate to ubiquinone WBGene00003225IMPWormWB:WBPaper00028429|PMID:16920626
Biological ProcessGO:0040010positive regulation of growth rate WBGene00003225IMPWormWB:WBPaper00005654|PMID:12529635