| Category | ID | Term | DB Object | Evidence | Organism | Reference |
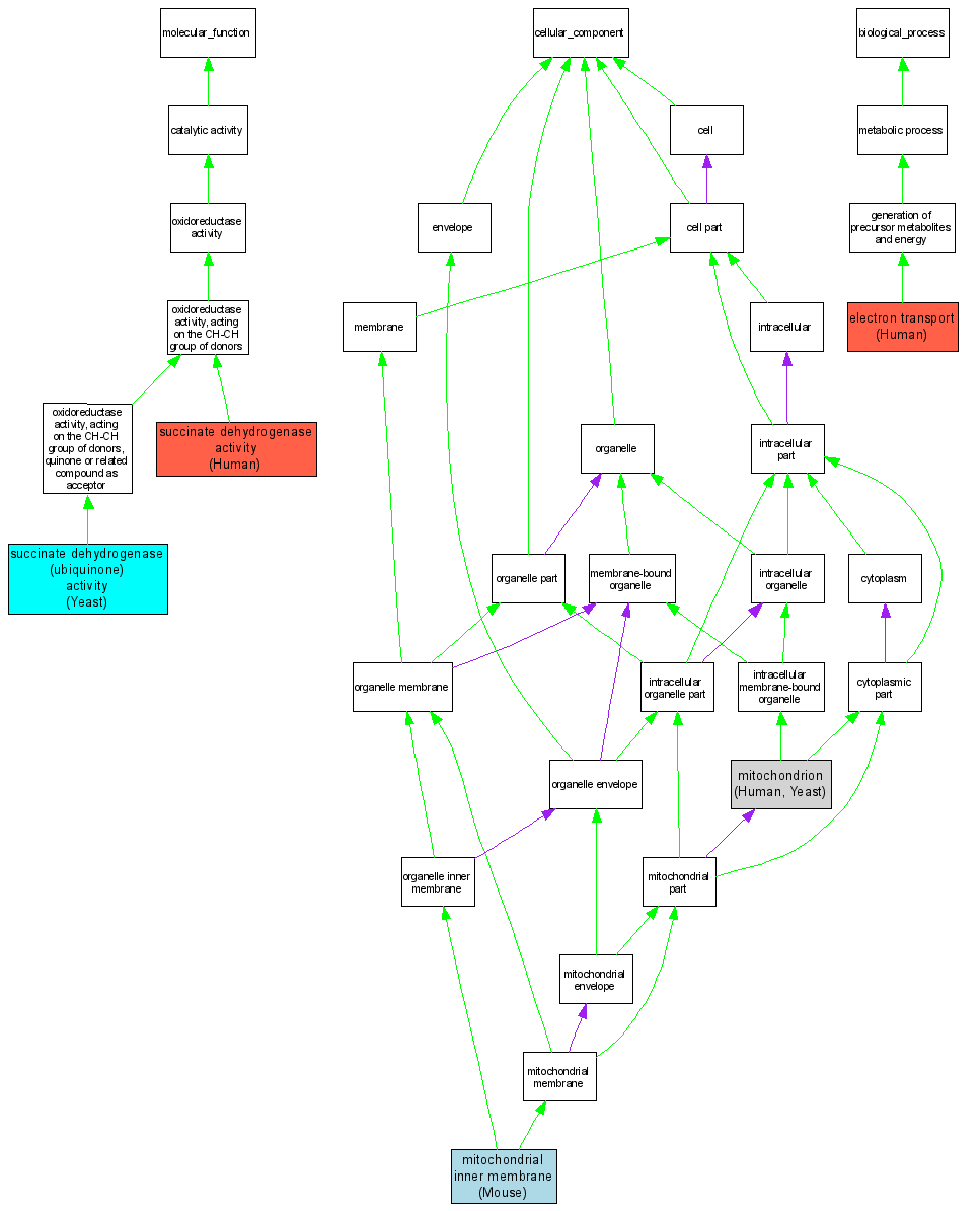
| Molecular Function | GO:0008177 | succinate dehydrogenase (ubiquinone) activity |
S000001631 | IMP | Yeast | SGD_REF:S000086932|PMID:16232921 |
| Molecular Function | GO:0008177 | succinate dehydrogenase (ubiquinone) activity |
S000001631 | IGI | Yeast | SGD_REF:S000086932|PMID:16232921 |
| Molecular Function | GO:0000104 | succinate dehydrogenase activity |
P31040 | IDA | Human | PMID:7550341 |
| Cellular Component | GO:0005743 | mitochondrial inner membrane |
MGI:1914195 | IDA | Mouse | MGI:MGI:3590069|PMID:12865426 |
| Cellular Component | GO:0005739 | mitochondrion |
P31040 | IDA | Human | PMID:16826196 |
| Cellular Component | GO:0005739 | mitochondrion |
P31040 | IDA | Human | PMID:7550341 |
| Cellular Component | GO:0005739 | mitochondrion |
S000001631 | IDA | Yeast | SGD_REF:S000117178|PMID:16823961 |
| Biological Process | GO:0006118 | electron transport |
P31040 | IDA | Human | PMID:7550341 |