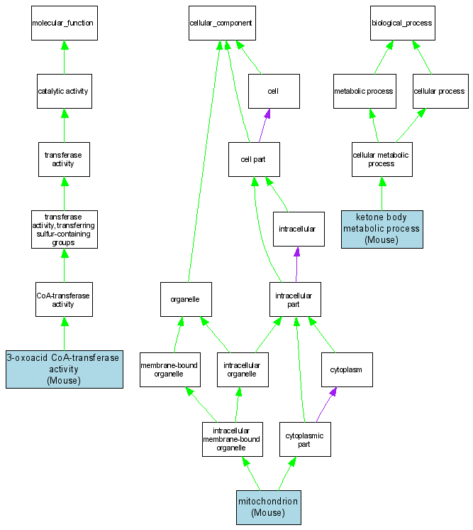
Compare GO annotations for SCOT and its orthologs

A table of the annotations represented in this image is provided below.
CategoryIDTermDB ObjectEvidenceOrganismReference
Molecular FunctionGO:00082603-oxoacid CoA-transferase activity MGI:1914291IDAMouseMGI:MGI:2664113|PMID:12534938
Cellular ComponentGO:0005739mitochondrion MGI:1914291IDAMouseMGI:MGI:2682130|PMID:14651853
Biological ProcessGO:0046950ketone body metabolic process MGI:1914291IDAMouseMGI:MGI:2664113|PMID:12534938