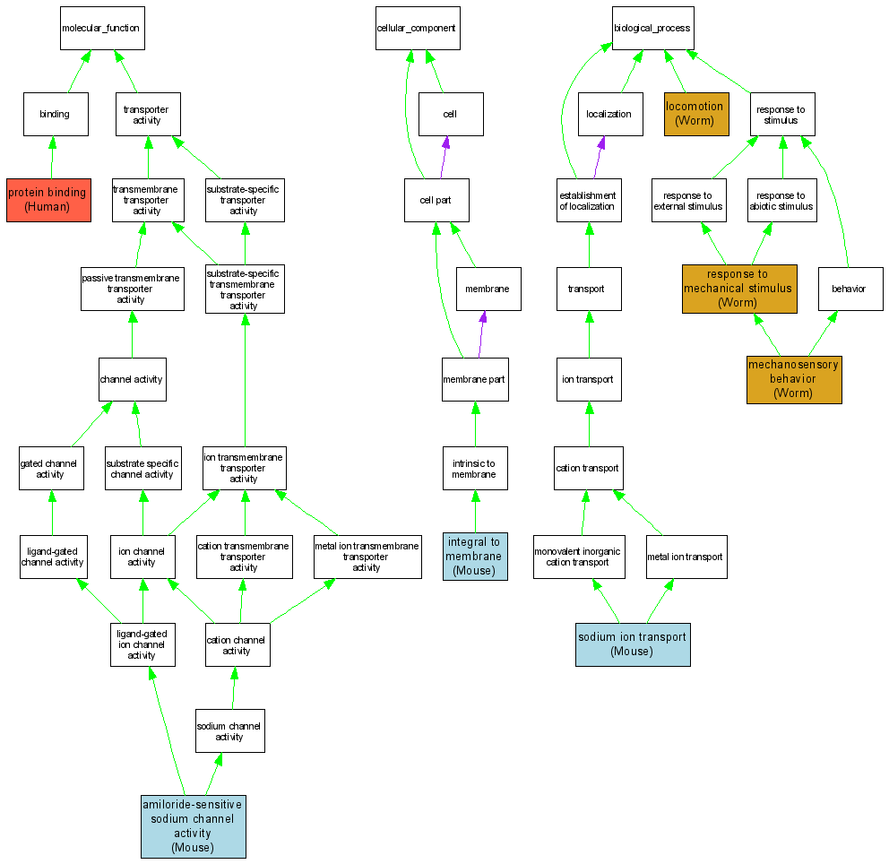
| Category | ID | Term | DB Object | Evidence | Organism | Reference |
| Molecular Function | GO:0015280 | amiloride-sensitive sodium channel activity |
MGI:101782 | IDA | Mouse | MGI:MGI:1341933|PMID:10409305 |
| Molecular Function | GO:0005515 | protein binding |
P37088 | IPI | Human | PMID:11244092 |
| Cellular Component | GO:0016021 | integral to membrane |
MGI:101782 | IDA | Mouse | MGI:MGI:1341933|PMID:10409305 |
| Biological Process | GO:0040011 | locomotion |
WBGene00006748 | IMP | Worm | WB:WBPaper00002128|PMID:7539392 |
| Biological Process | GO:0007638 | mechanosensory behavior |
WBGene00003174 | IMP | Worm | WB:WBPaper00000502|PMID:7227647 |
| Biological Process | GO:0009612 | response to mechanical stimulus |
WBGene00003174 | IMP | Worm | WB:WBPaper00000502|PMID:7227647 |
| Biological Process | GO:0006814 | sodium ion transport |
MGI:101782 | IDA | Mouse | MGI:MGI:1341933|PMID:10409305 |