| Category | ID | Term | DB Object | Evidence | Organism | Reference |
|---|---|---|---|---|---|---|
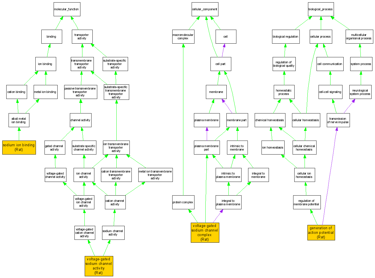
| Molecular Function | GO:0031402 | sodium ion binding | RGD:69364 | IDA | Rat | RGD:1599536|PMID:15664695 |
| Molecular Function | GO:0005248 | voltage-gated sodium channel activity | RGD:69364 | IDA | Rat | RGD:1599536|PMID:15664695 |
| Cellular Component | GO:0001518 | voltage-gated sodium channel complex | RGD:69364 | IDA | Rat | RGD:1599536|PMID:15664695 |
| Biological Process | GO:0019228 | generation of action potential | RGD:69364 | IDA | Rat | RGD:1599536|PMID:15664695 |