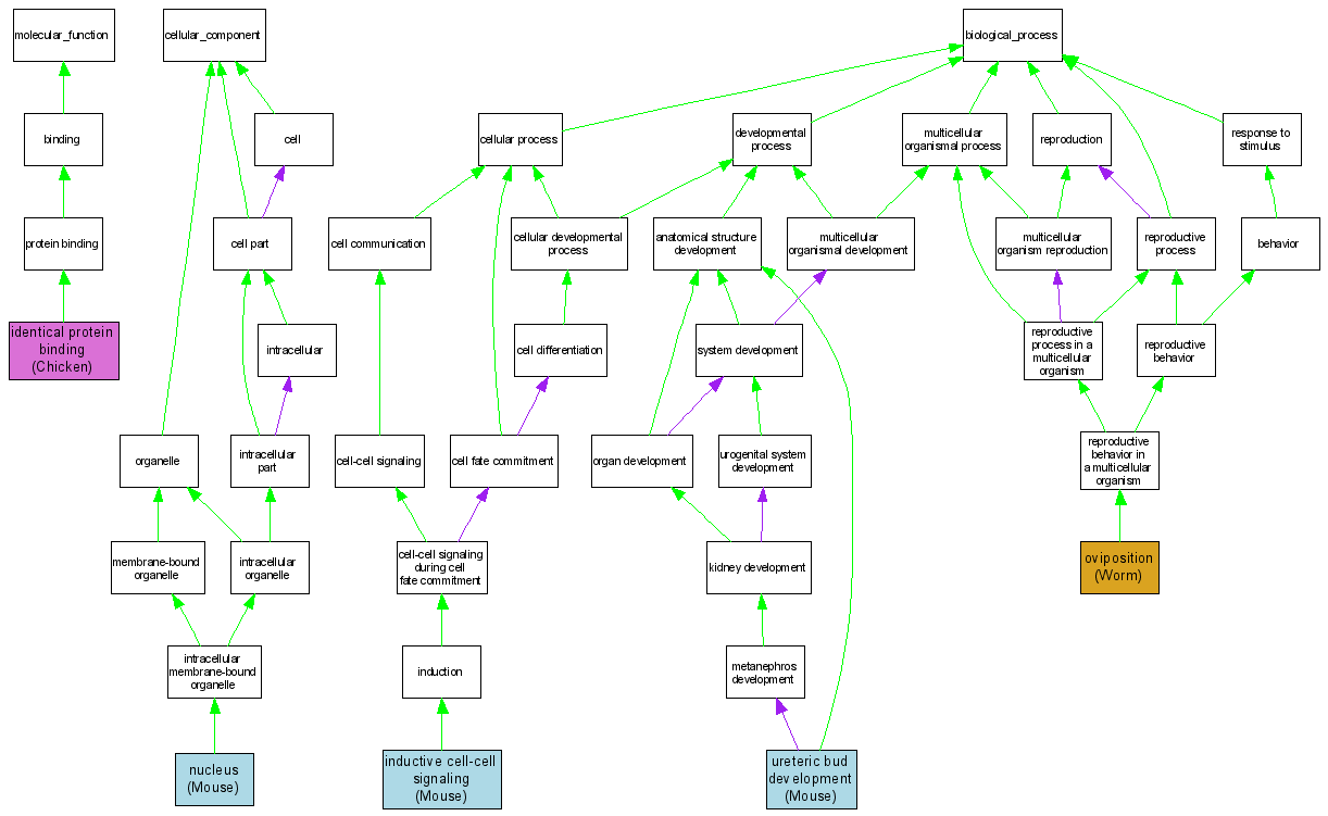
| Category | ID | Term | DB Object | Evidence | Organism | Reference |
| Molecular Function | GO:0042802 | identical protein binding |
Q9DF77 | IPI | Chicken | PMID:12482848 |
| Cellular Component | GO:0005634 | nucleus |
MGI:1889585 | IDA | Mouse | MGI:MGI:2149437|PMID:11688560 |
| Biological Process | GO:0031129 | inductive cell-cell signaling |
MGI:1889585 | IMP | Mouse | MGI:MGI:2149437|PMID:11688560 |
| Biological Process | GO:0018991 | oviposition |
WBGene00004773 | IMP | Worm | WB:WBPaper00006395|PMID:14551910 |
| Biological Process | GO:0001657 | ureteric bud development |
MGI:1889585 | IMP | Mouse | MGI:MGI:2149437|PMID:11688560 |