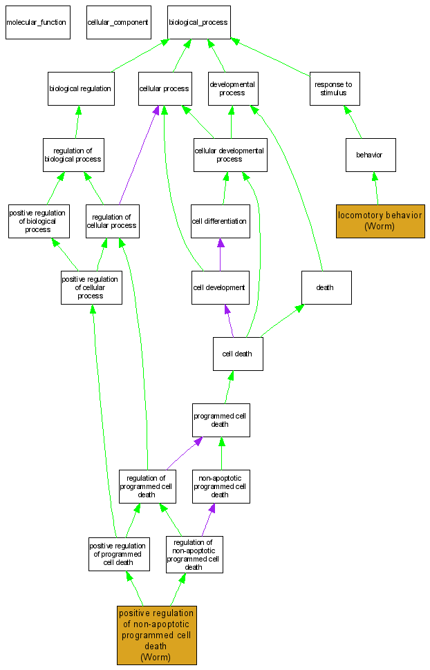
Compare GO annotations for RYR2 and its orthologs

A table of the annotations represented in this image is provided below.
CategoryIDTermDB ObjectEvidenceOrganismReference
Biological ProcessGO:0007626locomotory behavior WBGene00006801IMPWormWB:WBPaper00006395|PMID:14551910
Biological ProcessGO:0043071positive regulation of non-apoptotic programmed cell death WBGene00006801IGIWormWB:WBPaper00026649|PMID:16005300