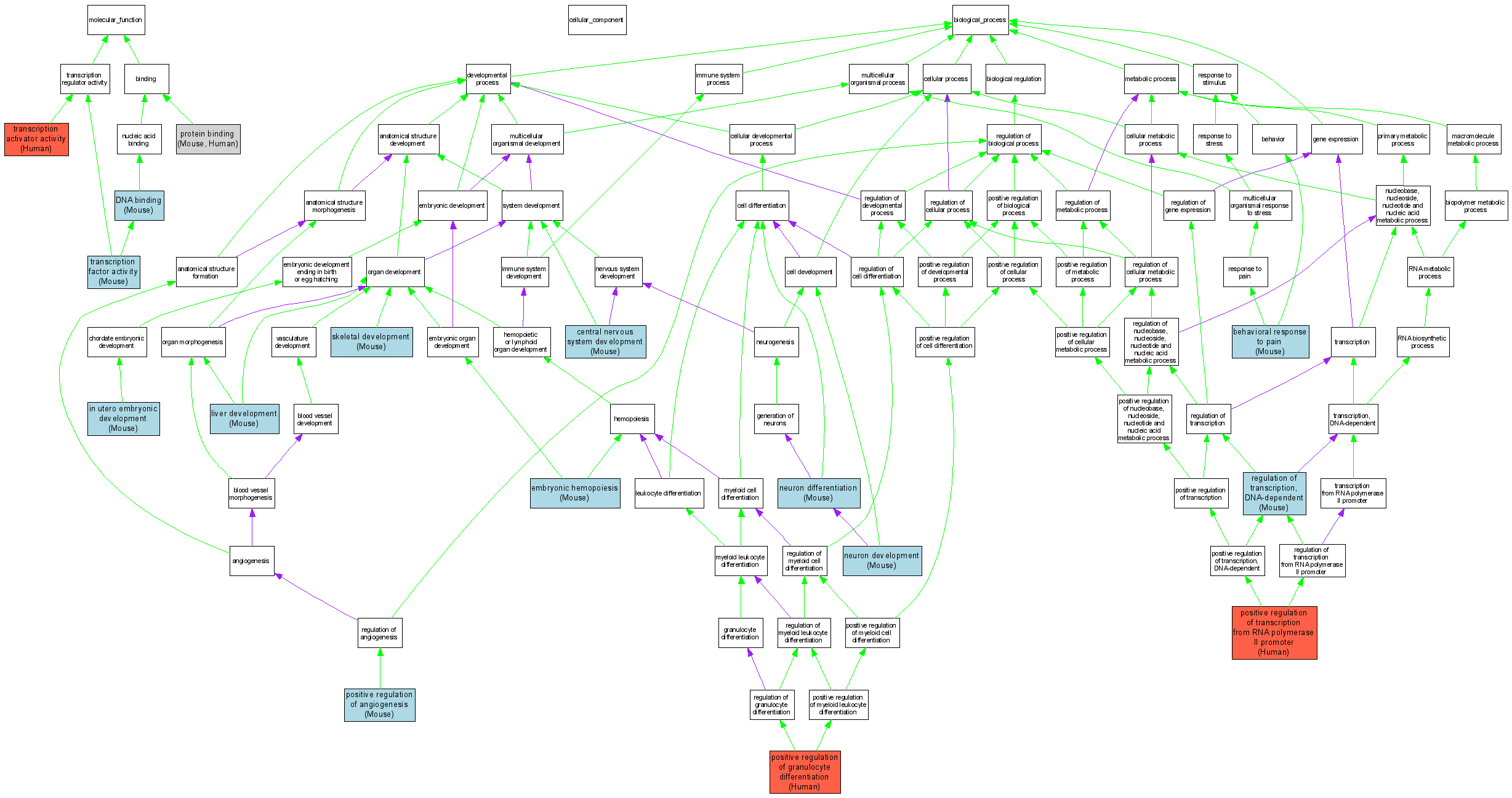
Compare GO annotations for RUNX1 and its orthologs

A table of the annotations represented in this image is provided below.
CategoryIDTermDB ObjectEvidenceOrganismReference
Molecular FunctionGO:0003677DNA binding MGI:99852IDAMouseMGI:MGI:2673083|PMID:12807883
Molecular FunctionGO:0005515protein binding MGI:99852IPIMouseMGI:MGI:3690807|PMID:7774816
Molecular FunctionGO:0005515protein binding Q01196IPIHumanPMID:10207087
Molecular FunctionGO:0005515protein binding Q01196IPIHumanPMID:11965546
Molecular FunctionGO:0005515protein binding Q01196IPIHumanPMID:14970218
Molecular FunctionGO:0016563transcription activator activity Q01196IDAHumanPMID:14970218
Molecular FunctionGO:0016563transcription activator activity Q01196IDAHumanPMID:10207087
Molecular FunctionGO:0003700transcription factor activity MGI:99852IDAMouseMGI:MGI:2673083|PMID:12807883
Biological ProcessGO:0048266behavioral response to pain MGI:99852IMPMouseMGI:MGI:3619829|PMID:16446141
Biological ProcessGO:0007417central nervous system development MGI:99852IMPMouseMGI:MGI:3759935|PMID:16174759
Biological ProcessGO:0035162embryonic hemopoiesis MGI:99852IMPMouseMGI:MGI:3759935|PMID:16174759
Biological ProcessGO:0001701in utero embryonic development MGI:99852IMPMouseMGI:MGI:3759935|PMID:16174759
Biological ProcessGO:0001889liver development MGI:99852IMPMouseMGI:MGI:3759935|PMID:16174759
Biological ProcessGO:0048666neuron development MGI:99852IMPMouseMGI:MGI:3619829|PMID:16446141
Biological ProcessGO:0030182neuron differentiation MGI:99852IMPMouseMGI:MGI:3047175|PMID:15240886
Biological ProcessGO:0045766positive regulation of angiogenesis MGI:99852IMPMouseMGI:MGI:1860995|PMID:10943840
Biological ProcessGO:0030854positive regulation of granulocyte differentiation Q01196IMPHumanPMID:9199349
Biological ProcessGO:0045944positive regulation of transcription from RNA polymerase II promoter Q01196IDAHumanPMID:14970218
Biological ProcessGO:0045944positive regulation of transcription from RNA polymerase II promoter Q01196IDAHumanPMID:10207087
Biological ProcessGO:0006355regulation of transcription, DNA-dependent MGI:99852IDAMouseMGI:MGI:2673083|PMID:12807883
Biological ProcessGO:0001501skeletal development MGI:99852IMPMouseMGI:MGI:3528197|PMID:15389629