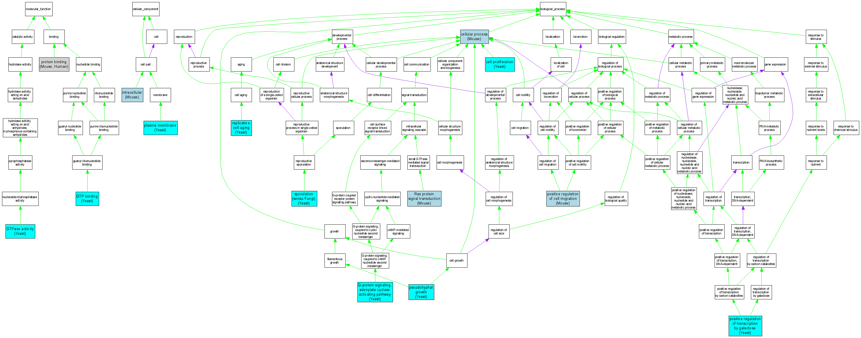
| Category | ID | Term | DB Object | Evidence | Organism | Reference |
| Molecular Function | GO:0005525 | GTP binding |
S000005042 | IDA | Yeast | SGD_REF:S000041818|PMID:6438624 |
| Molecular Function | GO:0003924 | GTPase activity |
S000005627 | IMP | Yeast | SGD_REF:S000045204|PMID:6327067 |
| Molecular Function | GO:0005515 | protein binding |
MGI:1914172 | IPI | Mouse | MGI:MGI:2176646|PMID:11788587 |
| Molecular Function | GO:0005515 | protein binding |
P62070 | IPI | Human | PMID:12620389 |
| Cellular Component | GO:0005622 | intracellular |
MGI:1914172 | IDA | Mouse | MGI:MGI:2176646|PMID:11788587 |
| Cellular Component | GO:0005886 | plasma membrane |
S000005627 | IDA | Yeast | SGD_REF:S000039463|PMID:3513173 |
| Cellular Component | GO:0005886 | plasma membrane |
S000005042 | IDA | Yeast | SGD_REF:S000069459|PMID:11914276 |
| Biological Process | GO:0008283 | cell proliferation |
S000005627 | IMP | Yeast | SGD_REF:S000045204|PMID:6327067 |
| Biological Process | GO:0009987 | cellular process |
MGI:1914172 | IDA | Mouse | MGI:MGI:2176646|PMID:11788587 |
| Biological Process | GO:0009987 | cellular process |
MGI:1914172 | IPI | Mouse | MGI:MGI:2176646|PMID:11788587 |
| Biological Process | GO:0007189 | G-protein signaling, adenylate cyclase activating pathway |
S000005627 | IDA | Yeast | SGD_REF:S000044051|PMID:3891097 |
| Biological Process | GO:0030335 | positive regulation of cell migration |
MGI:1914172 | IGI | Mouse | MGI:MGI:3032882|PMID:14724565 |
| Biological Process | GO:0000411 | positive regulation of transcription by galactose |
S000005042 | IMP | Yeast | SGD_REF:S000113574|PMID:16292676 |
| Biological Process | GO:0007124 | pseudohyphal growth |
S000005042 | IMP | Yeast | SGD_REF:S000041853|PMID:1547504 |
| Biological Process | GO:0007265 | Ras protein signal transduction |
MGI:1914172 | IDA | Mouse | MGI:MGI:2176646|PMID:11788587 |
| Biological Process | GO:0001302 | replicative cell aging |
S000005627 | IMP | Yeast | SGD_REF:S000046871|PMID:8034612 |
| Biological Process | GO:0001302 | replicative cell aging |
S000005042 | IMP | Yeast | SGD_REF:S000046871|PMID:8034612 |
| Biological Process | GO:0001302 | replicative cell aging |
S000005042 | IMP | Yeast | SGD_REF:S000073789|PMID:12839995 |
| Biological Process | GO:0030437 | sporulation (sensu Fungi) |
S000005042 | IMP | Yeast | SGD_REF:S000040191|PMID:2558958 |