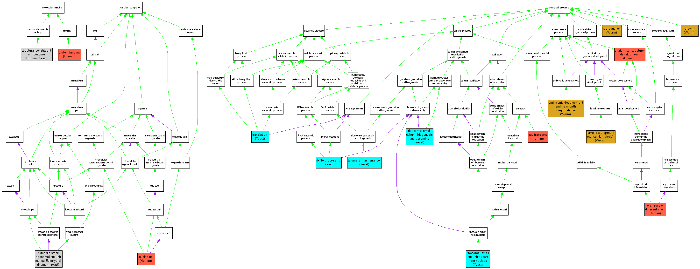
| Category | ID | Term | DB Object | Evidence | Organism | Reference |
| Molecular Function | GO:0005515 | protein binding |
P39019 | IPI | Human | PMID:17353931 |
| Molecular Function | GO:0003735 | structural constituent of ribosome |
P39019 | IDA | Human | PMID:15883184 |
| Molecular Function | GO:0003735 | structural constituent of ribosome |
S000005481 | IDA | Yeast | SGD_REF:S000064930|PMID:6814480 |
| Molecular Function | GO:0003735 | structural constituent of ribosome |
S000005246 | IDA | Yeast | SGD_REF:S000064930|PMID:6814480 |
| Cellular Component | GO:0005843 | cytosolic small ribosomal subunit (sensu Eukaryota) |
P39019 | IDA | Human | PMID:15883184 |
| Cellular Component | GO:0005843 | cytosolic small ribosomal subunit (sensu Eukaryota) |
S000005481 | IDA | Yeast | SGD_REF:S000064930|PMID:6814480 |
| Cellular Component | GO:0005843 | cytosolic small ribosomal subunit (sensu Eukaryota) |
S000005246 | IDA | Yeast | SGD_REF:S000064930|PMID:6814480 |
| Cellular Component | GO:0005730 | nucleolus |
P39019 | IDA | Human | PMID:16289379 |
| Biological Process | GO:0048856 | anatomical structure development |
P39019 | IMP | Human | PMID:9988267 |
| Biological Process | GO:0009792 | embryonic development ending in birth or egg hatching |
WBGene00004488 | IMP | Worm | WB:WBPaper00006395|PMID:14551910 |
| Biological Process | GO:0030218 | erythrocyte differentiation |
P39019 | IMP | Human | PMID:16289379 |
| Biological Process | GO:0015669 | gas transport |
P39019 | IMP | Human | PMID:9988267 |
| Biological Process | GO:0040007 | growth |
WBGene00004488 | IMP | Worm | WB:WBPaper00006395|PMID:14551910 |
| Biological Process | GO:0002119 | larval development (sensu Nematoda) |
WBGene00004488 | IMP | Worm | WB:WBPaper00006395|PMID:14551910 |
| Biological Process | GO:0000003 | reproduction |
WBGene00004488 | IMP | Worm | WB:WBPaper00006395|PMID:14551910 |
| Biological Process | GO:0000003 | reproduction |
WBGene00004488 | IMP | Worm | WB:WBPaper00025054|PMID:15791247 |
| Biological Process | GO:0042274 | ribosomal small subunit biogenesis and assembly |
S000005481 | IGI | Yeast | SGD_REF:S000086728|PMID:16159874 |
| Biological Process | GO:0042274 | ribosomal small subunit biogenesis and assembly |
S000005481 | IMP | Yeast | SGD_REF:S000086728|PMID:16159874 |
| Biological Process | GO:0042274 | ribosomal small subunit biogenesis and assembly |
S000005246 | IGI | Yeast | SGD_REF:S000086728|PMID:16159874 |
| Biological Process | GO:0042274 | ribosomal small subunit biogenesis and assembly |
S000005246 | IMP | Yeast | SGD_REF:S000086728|PMID:16159874 |
| Biological Process | GO:0000056 | ribosomal small subunit export from nucleus |
S000005481 | IGI | Yeast | SGD_REF:S000086728|PMID:16159874 |
| Biological Process | GO:0000056 | ribosomal small subunit export from nucleus |
S000005481 | IMP | Yeast | SGD_REF:S000086728|PMID:16159874 |
| Biological Process | GO:0000056 | ribosomal small subunit export from nucleus |
S000005246 | IGI | Yeast | SGD_REF:S000086728|PMID:16159874 |
| Biological Process | GO:0000056 | ribosomal small subunit export from nucleus |
S000005246 | IMP | Yeast | SGD_REF:S000086728|PMID:16159874 |
| Biological Process | GO:0006364 | rRNA processing |
S000005481 | IGI | Yeast | SGD_REF:S000086728|PMID:16159874 |
| Biological Process | GO:0006364 | rRNA processing |
S000005246 | IGI | Yeast | SGD_REF:S000086728|PMID:16159874 |
| Biological Process | GO:0006364 | rRNA processing |
S000005246 | IMP | Yeast | SGD_REF:S000086728|PMID:16159874 |
| Biological Process | GO:0000723 | telomere maintenance |
S000005481 | IMP | Yeast | SGD_REF:S000114973|PMID:16552446 |
| Biological Process | GO:0006412 | translation |
S000005481 | IDA | Yeast | SGD_REF:S000064930|PMID:6814480 |
| Biological Process | GO:0006412 | translation |
S000005246 | IDA | Yeast | SGD_REF:S000064930|PMID:6814480 |