| Category | ID | Term | DB Object | Evidence | Organism | Reference |
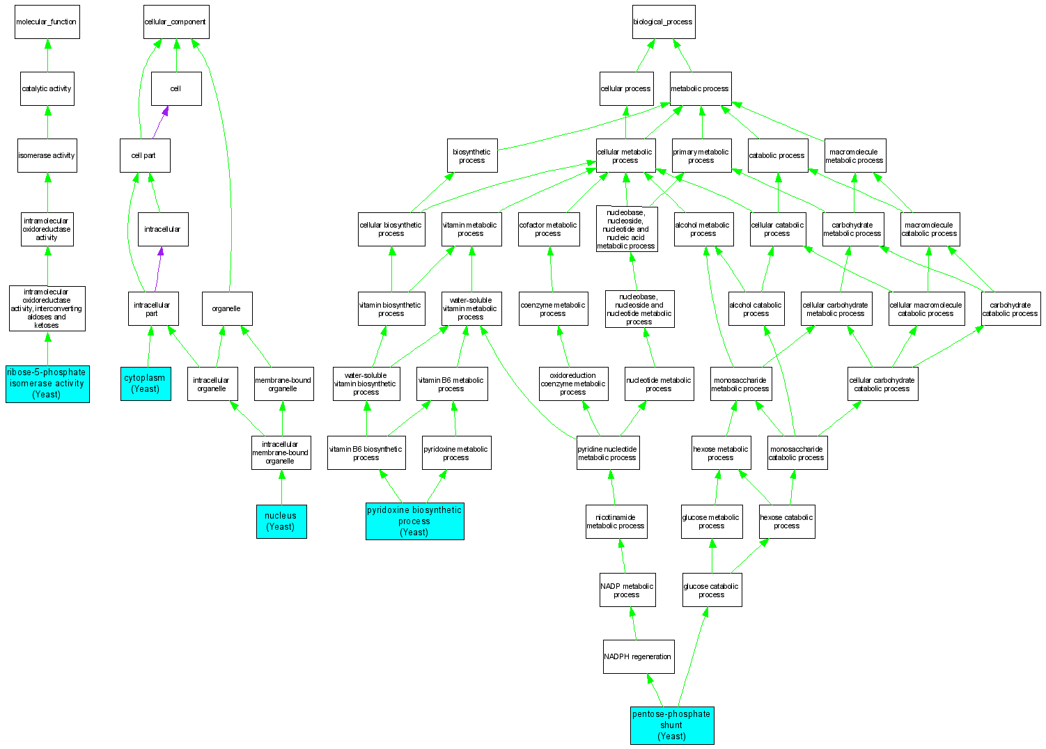
| Molecular Function | GO:0004751 | ribose-5-phosphate isomerase activity |
S000005621 | IMP | Yeast | SGD_REF:S000047933|PMID:8929392 |
| Cellular Component | GO:0005737 | cytoplasm |
S000005621 | IDA | Yeast | SGD_REF:S000074185|PMID:14562095 |
| Cellular Component | GO:0005634 | nucleus |
S000005621 | IDA | Yeast | SGD_REF:S000074185|PMID:14562095 |
| Biological Process | GO:0006098 | pentose-phosphate shunt |
S000005621 | IGI | Yeast | SGD_REF:S000047933|PMID:8929392 |
| Biological Process | GO:0008615 | pyridoxine biosynthetic process |
S000005621 | IMP | Yeast | SGD_REF:S000076698|PMID:14690456 |