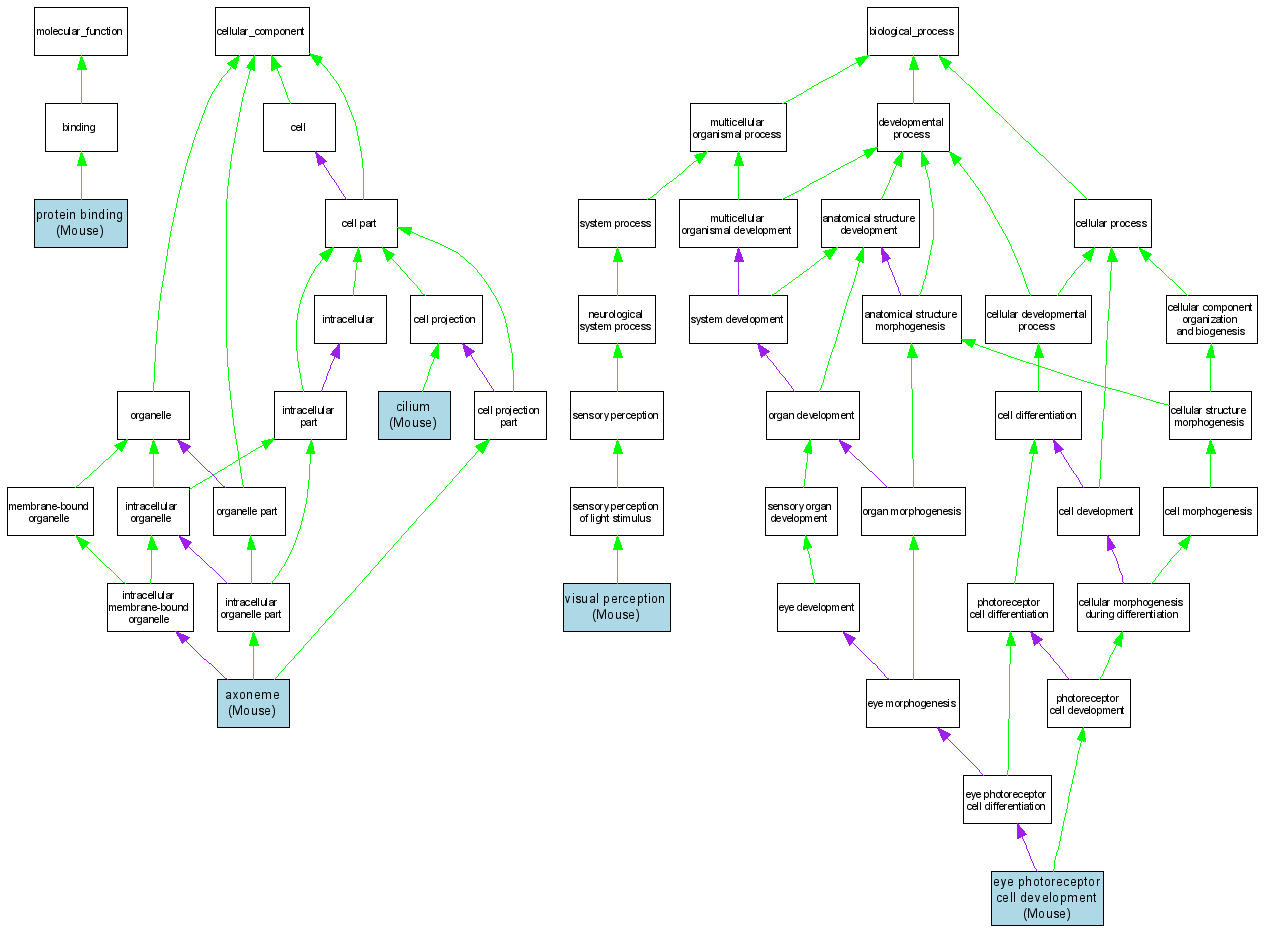
| Category | ID | Term | DB Object | Evidence | Organism | Reference |
| Molecular Function | GO:0005515 | protein binding |
MGI:1932134 | IPI | Mouse | MGI:MGI:1933524|PMID:11104772 |
| Cellular Component | GO:0005930 | axoneme |
MGI:1932134 | IDA | Mouse | MGI:MGI:1933524|PMID:11104772 |
| Cellular Component | GO:0005929 | cilium |
MGI:1932134 | IDA | Mouse | MGI:MGI:2654998|PMID:12651948 |
| Biological Process | GO:0042462 | eye photoreceptor cell development |
MGI:1932134 | IMP | Mouse | MGI:MGI:2654998|PMID:12651948 |
| Biological Process | GO:0007601 | visual perception |
MGI:1932134 | IMP | Mouse | MGI:MGI:2654998|PMID:12651948 |