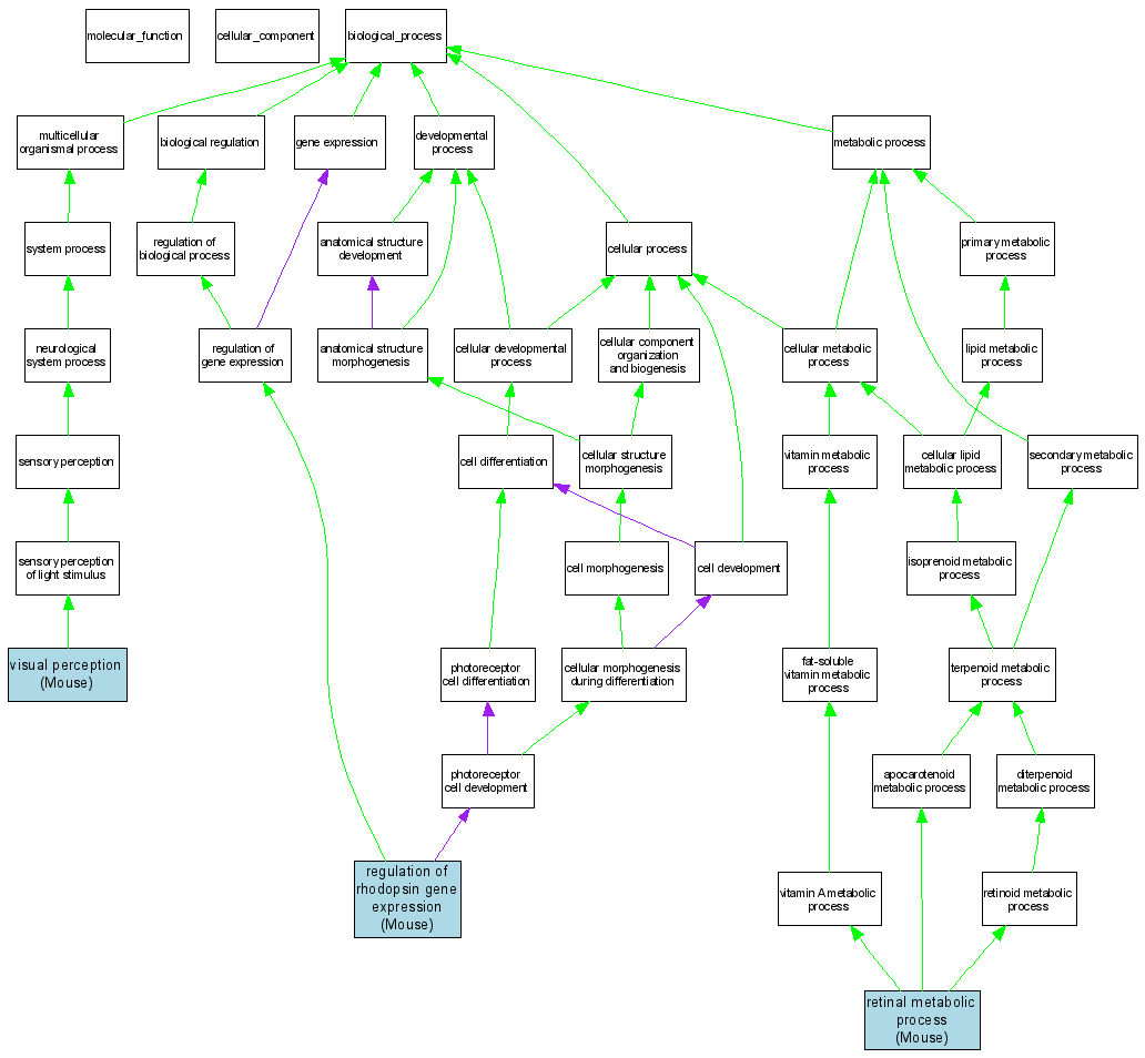
Compare GO annotations for RPE65 and its orthologs

A table of the annotations represented in this image is provided below.
CategoryIDTermDB ObjectEvidenceOrganismReference
Biological ProcessGO:0007468regulation of rhodopsin gene expression MGI:98001IMPMouseMGI:MGI:2180434|PMID:11897783
Biological ProcessGO:0042574retinal metabolic process MGI:98001IMPMouseMGI:MGI:2180434|PMID:11897783
Biological ProcessGO:0007601visual perception MGI:98001IMPMouseMGI:MGI:2180434|PMID:11897783