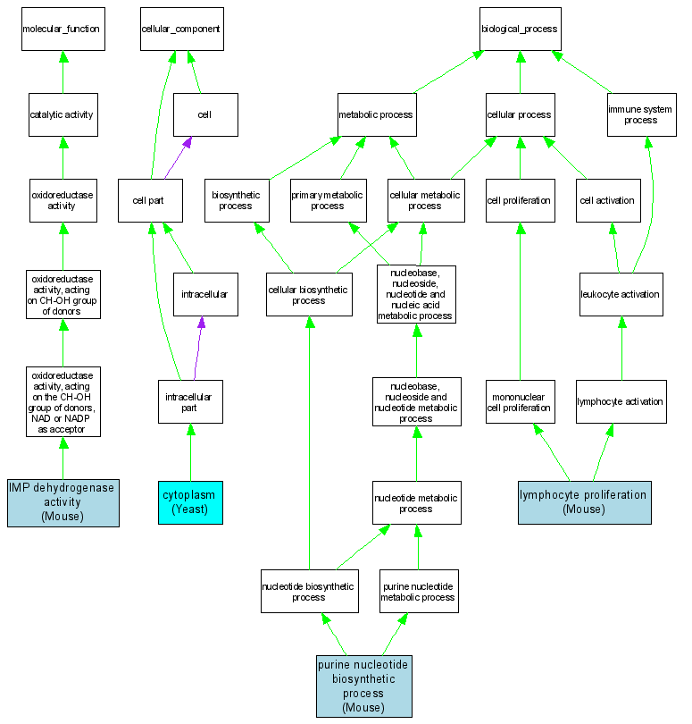
| Category | ID | Term | DB Object | Evidence | Organism | Reference |
| Molecular Function | GO:0003938 | IMP dehydrogenase activity |
MGI:96567 | IDA | Mouse | MGI:MGI:2675193|PMID:12944494 |
| Cellular Component | GO:0005737 | cytoplasm |
S000001259 | IDA | Yeast | SGD_REF:S000074185|PMID:14562095 |
| Cellular Component | GO:0005737 | cytoplasm |
S000004424 | IDA | Yeast | SGD_REF:S000074185|PMID:14562095 |
| Cellular Component | GO:0005737 | cytoplasm |
S000004424 | IDA | Yeast | SGD_REF:S000069459|PMID:11914276 |
| Cellular Component | GO:0005737 | cytoplasm |
S000004520 | IDA | Yeast | SGD_REF:S000074185|PMID:14562095 |
| Biological Process | GO:0046651 | lymphocyte proliferation |
MGI:96567 | IMP | Mouse | MGI:MGI:2675193|PMID:12944494 |
| Biological Process | GO:0006164 | purine nucleotide biosynthetic process |
MGI:96567 | IMP | Mouse | MGI:MGI:2675193|PMID:12944494 |