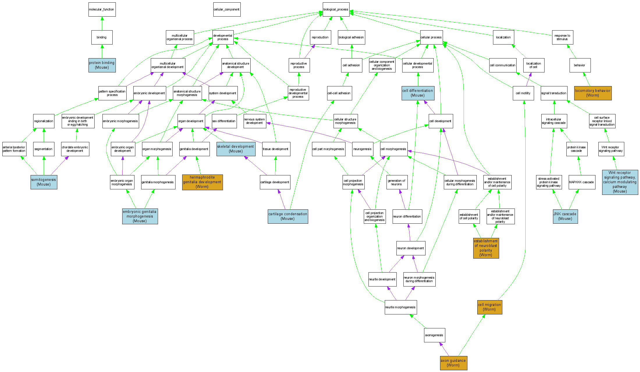
| Category | ID | Term | DB Object | Evidence | Organism | Reference |
| Molecular Function | GO:0005515 | protein binding |
MGI:1347521 | IPI | Mouse | MGI:MGI:3042073|PMID:12839624 |
| Biological Process | GO:0007411 | axon guidance |
WBGene00000289 | IMP | Worm | WB:WBPaper00003653|PMID:10476968 |
| Biological Process | GO:0001502 | cartilage condensation |
MGI:1347521 | IMP | Mouse | MGI:MGI:3037488|PMID:14745966 |
| Biological Process | GO:0030154 | cell differentiation |
MGI:1347521 | IMP | Mouse | MGI:MGI:3037488|PMID:14745966 |
| Biological Process | GO:0016477 | cell migration |
WBGene00000289 | IMP | Worm | WB:WBPaper00003653|PMID:10476968 |
| Biological Process | GO:0030538 | embryonic genitalia morphogenesis |
MGI:1347521 | IMP | Mouse | MGI:MGI:3037488|PMID:14745966 |
| Biological Process | GO:0045200 | establishment of neuroblast polarity |
WBGene00000289 | IMP | Worm | WB:WBPaper00003653|PMID:10476968 |
| Biological Process | GO:0040035 | hermaphrodite genitalia development |
WBGene00000289 | IMP | Worm | WB:WBPaper00005654|PMID:12529635 |
| Biological Process | GO:0007254 | JNK cascade |
MGI:1347521 | IDA | Mouse | MGI:MGI:3042073|PMID:12839624 |
| Biological Process | GO:0007626 | locomotory behavior |
WBGene00000289 | IMP | Worm | WB:WBPaper00005654|PMID:12529635 |
| Biological Process | GO:0007626 | locomotory behavior |
WBGene00000289 | IMP | Worm | WB:WBPaper00006395|PMID:14551910 |
| Biological Process | GO:0001501 | skeletal development |
MGI:1347521 | IMP | Mouse | MGI:MGI:1353865|PMID:10700181 |
| Biological Process | GO:0001756 | somitogenesis |
MGI:1347521 | IMP | Mouse | MGI:MGI:3037488|PMID:14745966 |
| Biological Process | GO:0007223 | Wnt receptor signaling pathway, calcium modulating pathway |
MGI:1347521 | IPI | Mouse | MGI:MGI:3042073|PMID:12839624 |