| Category | ID | Term | DB Object | Evidence | Organism | Reference |
|---|---|---|---|---|---|---|
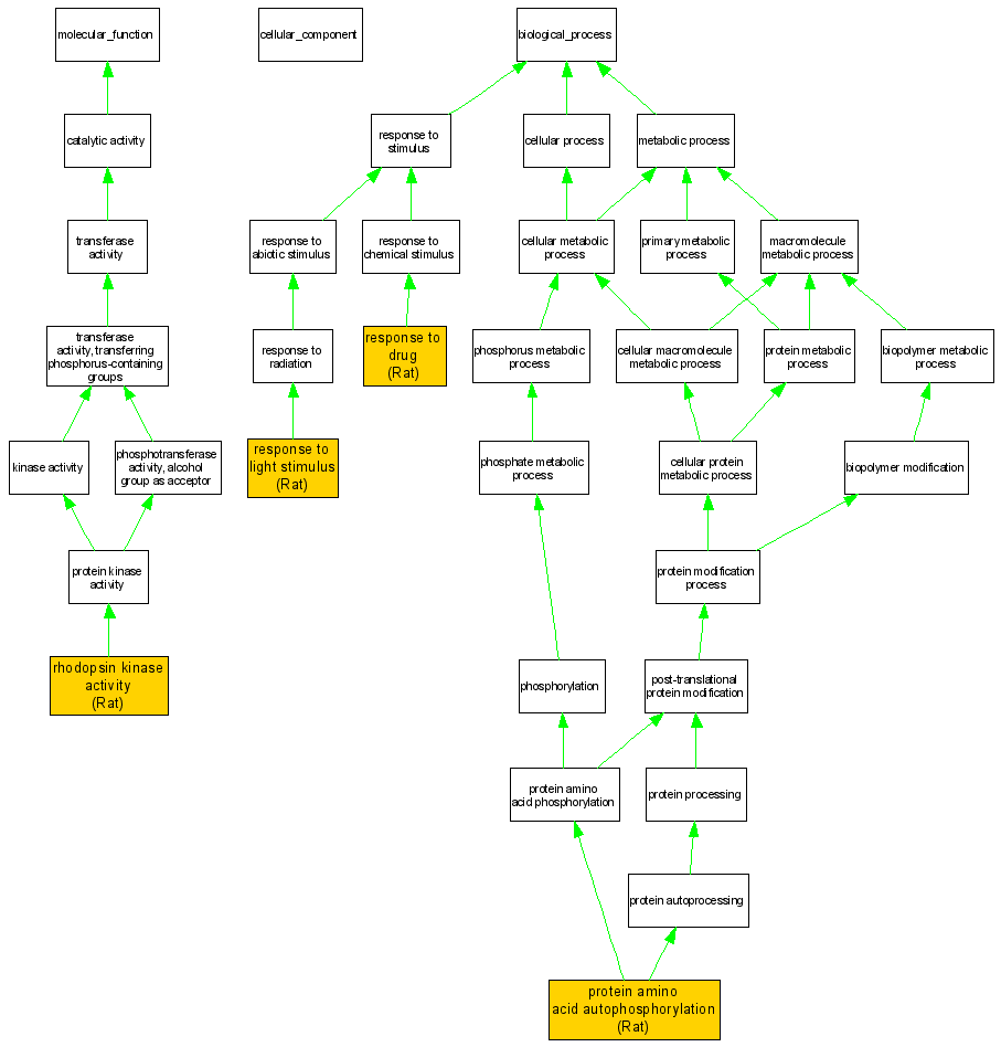
| Molecular Function | GO:0050254 | rhodopsin kinase activity | RGD:619712 | IDA | Rat | RGD:1600006|PMID:2402884 |
| Biological Process | GO:0046777 | protein amino acid autophosphorylation | RGD:619712 | IDA | Rat | RGD:1600005|PMID:1550556 |
| Biological Process | GO:0042493 | response to drug | RGD:619712 | IEP | Rat | RGD:1600003|PMID:11923229 |
| Biological Process | GO:0009416 | response to light stimulus | RGD:619712 | IEP | Rat | RGD:1600007|PMID:3950623 |