| Category | ID | Term | DB Object | Evidence | Organism | Reference |
|---|---|---|---|---|---|---|
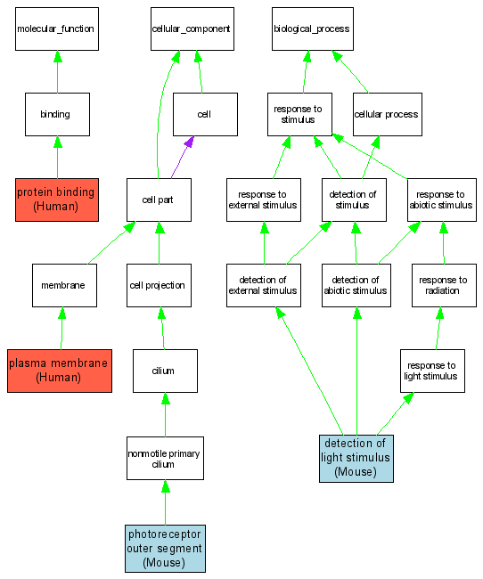
| Molecular Function | GO:0005515 | protein binding | P08100 | IPI | Human | PMID:17693260 |
| Cellular Component | GO:0001750 | photoreceptor outer segment | MGI:97914 | IDA | Mouse | MGI:MGI:2654998|PMID:12651948 |
| Cellular Component | GO:0005886 | plasma membrane | P08100 | IDA | Human | PMID:11256614 |
| Biological Process | GO:0009583 | detection of light stimulus | MGI:97914 | IMP | Mouse | MGI:MGI:2155023|PMID:11747369 |