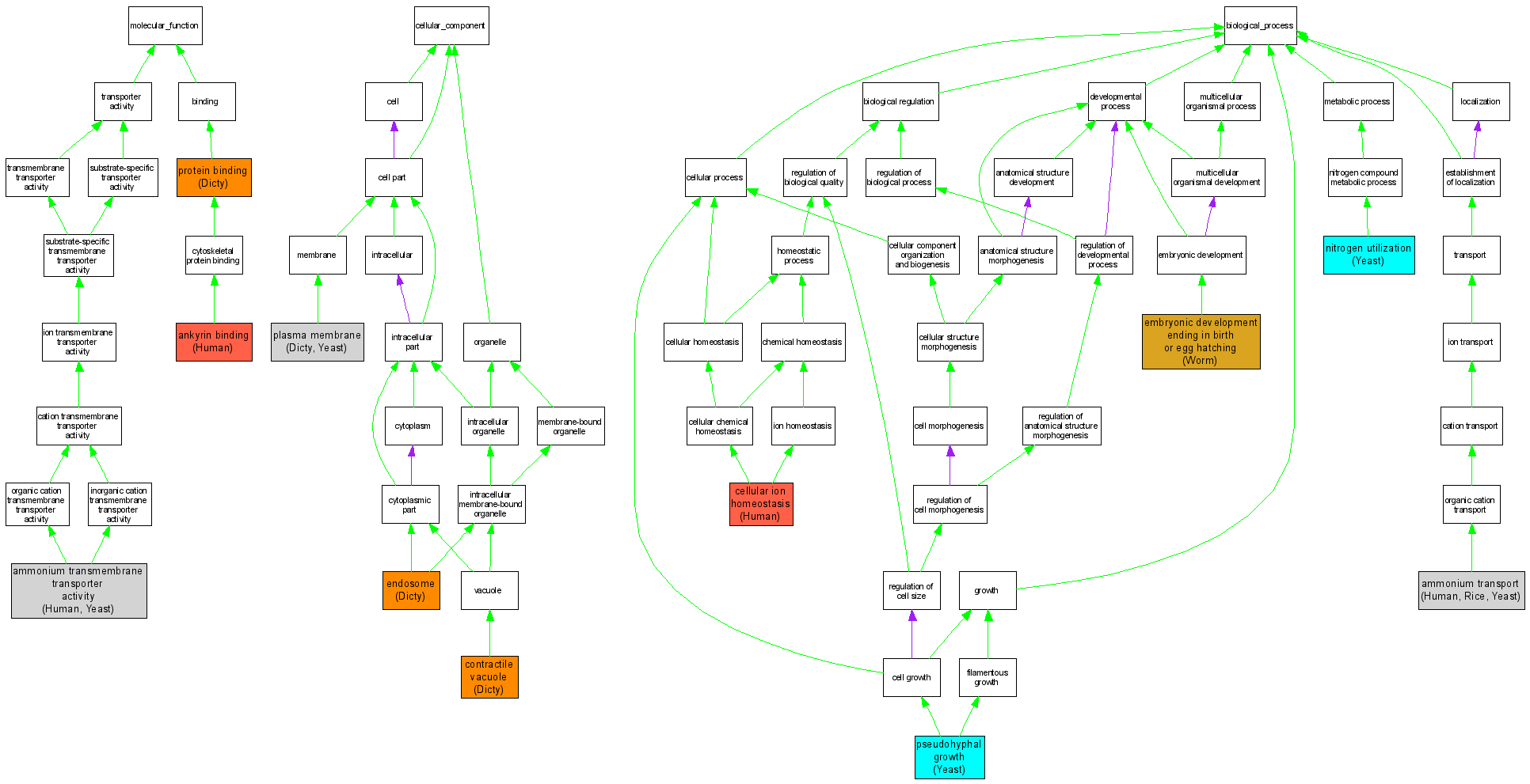
| Category | ID | Term | DB Object | Evidence | Organism | Reference |
| Molecular Function | GO:0008519 | ammonium transmembrane transporter activity |
Q02094 | IDA | Human | PMID:15856280 |
| Molecular Function | GO:0008519 | ammonium transmembrane transporter activity |
S000003353 | IDA | Yeast | SGD_REF:S000048883|PMID:9234685 |
| Molecular Function | GO:0008519 | ammonium transmembrane transporter activity |
S000003353 | IMP | Yeast | SGD_REF:S000048883|PMID:9234685 |
| Molecular Function | GO:0008519 | ammonium transmembrane transporter activity |
S000005086 | IMP | Yeast | SGD_REF:S000048883|PMID:9234685 |
| Molecular Function | GO:0008519 | ammonium transmembrane transporter activity |
S000005086 | IDA | Yeast | SGD_REF:S000048883|PMID:9234685 |
| Molecular Function | GO:0008519 | ammonium transmembrane transporter activity |
S000006342 | IDA | Yeast | SGD_REF:S000048883|PMID:9234685 |
| Molecular Function | GO:0008519 | ammonium transmembrane transporter activity |
S000006342 | IMP | Yeast | SGD_REF:S000048883|PMID:9234685 |
| Molecular Function | GO:0030506 | ankyrin binding |
Q02094 | IPI | Human | PMID:12719424 |
| Molecular Function | GO:0005515 | protein binding |
DDB0191180 | IPI | Dicty | DDB_REF:11266|PMID:16478785 |
| Cellular Component | GO:0000331 | contractile vacuole |
DDB0191180 | IDA | Dicty | DDB_REF:320|PMID:11220631 |
| Cellular Component | GO:0000331 | contractile vacuole |
DDB0191180 | IDA | Dicty | DDB_REF:1066|PMID:11865029 |
| Cellular Component | GO:0000331 | contractile vacuole |
DDB0191180 | IDA | Dicty | DDB_REF:11266|PMID:16478785 |
| Cellular Component | GO:0005768 | endosome |
DDB0191180 | IDA | Dicty | DDB_REF:11266|PMID:16478785 |
| Cellular Component | GO:0005886 | plasma membrane |
DDB0191180 | IDA | Dicty | DDB_REF:11266|PMID:16478785 |
| Cellular Component | GO:0005886 | plasma membrane |
S000005086 | IDA | Yeast | SGD_REF:S000059104|PMID:11069679 |
| Biological Process | GO:0015696 | ammonium transport |
Q02094 | IDA | Human | PMID:15856280 |
| Biological Process | GO:0015696 | ammonium transport |
Q947N1 | IGI | Rice | GR_REF:7935|PMID:12881500 |
| Biological Process | GO:0015696 | ammonium transport |
Q947N0 | IGI | Rice | GR_REF:7935|PMID:12881500 |
| Biological Process | GO:0015696 | ammonium transport |
Q947M9 | IGI | Rice | GR_REF:7935|PMID:12881500 |
| Biological Process | GO:0015696 | ammonium transport |
S000003353 | IMP | Yeast | SGD_REF:S000048883|PMID:9234685 |
| Biological Process | GO:0015696 | ammonium transport |
S000005086 | IMP | Yeast | SGD_REF:S000048883|PMID:9234685 |
| Biological Process | GO:0015696 | ammonium transport |
S000006342 | IMP | Yeast | SGD_REF:S000048883|PMID:9234685 |
| Biological Process | GO:0006873 | cellular ion homeostasis |
Q02094 | IDA | Human | PMID:15856280 |
| Biological Process | GO:0009792 | embryonic development ending in birth or egg hatching |
WBGene00004358 | IMP | Worm | WB:WBPaper00004651|PMID:11231151 |
| Biological Process | GO:0019740 | nitrogen utilization |
S000003353 | IMP | Yeast | SGD_REF:S000048883|PMID:9234685 |
| Biological Process | GO:0019740 | nitrogen utilization |
S000005086 | IMP | Yeast | SGD_REF:S000048883|PMID:9234685 |
| Biological Process | GO:0019740 | nitrogen utilization |
S000006342 | IMP | Yeast | SGD_REF:S000048883|PMID:9234685 |
| Biological Process | GO:0007124 | pseudohyphal growth |
S000005086 | IMP | Yeast | SGD_REF:S000056260|PMID:9482721 |