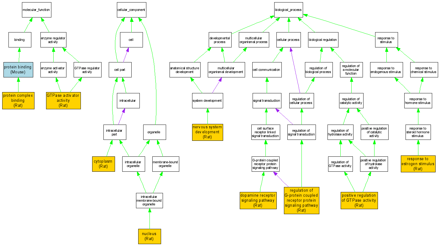
| Category | ID | Term | DB Object | Evidence | Organism | Reference |
| Molecular Function | GO:0005096 | GTPase activator activity |
RGD:3572 | IPI | Rat | RGD:69964|PMID:9765512 |
| Molecular Function | GO:0005515 | protein binding |
MGI:1338824 | IPI | Mouse | MGI:MGI:3587446|PMID:15897264 |
| Molecular Function | GO:0032403 | protein complex binding |
RGD:3572 | IDA | Rat | RGD:1599994|PMID:16510730 |
| Cellular Component | GO:0005737 | cytoplasm |
RGD:3572 | IDA | Rat | RGD:1599998|PMID:15110994 |
| Cellular Component | GO:0005634 | nucleus |
RGD:3572 | IDA | Rat | RGD:1599998|PMID:15110994 |
| Biological Process | GO:0007212 | dopamine receptor signaling pathway |
RGD:3572 | IMP | Rat | RGD:1599997|PMID:15534226 |
| Biological Process | GO:0007399 | nervous system development |
RGD:3572 | IEP | Rat | RGD:1599995|PMID:16153714 |
| Biological Process | GO:0043547 | positive regulation of GTPase activity |
RGD:3572 | IDA | Rat | RGD:1599997|PMID:15534226 |
| Biological Process | GO:0008277 | regulation of G-protein coupled receptor protein signaling pathway |
RGD:3572 | IDA | Rat | RGD:69964|PMID:9765512 |
| Biological Process | GO:0043627 | response to estrogen stimulus |
RGD:3572 | IEP | Rat | RGD:1599996|PMID:15640770 |