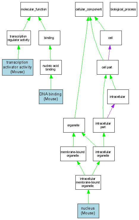
Compare GO annotations for RFXAP and its orthologs

A table of the annotations represented in this image is provided below.
CategoryIDTermDB ObjectEvidenceOrganismReference
Molecular FunctionGO:0003677DNA binding MGI:2180854IDAMouseMGI:MGI:2178767|PMID:11486010
Molecular FunctionGO:0016563transcription activator activity MGI:2180854IDAMouseMGI:MGI:2178767|PMID:11486010
Cellular ComponentGO:0005634nucleus MGI:2180854IDAMouseMGI:MGI:2178767|PMID:11486010