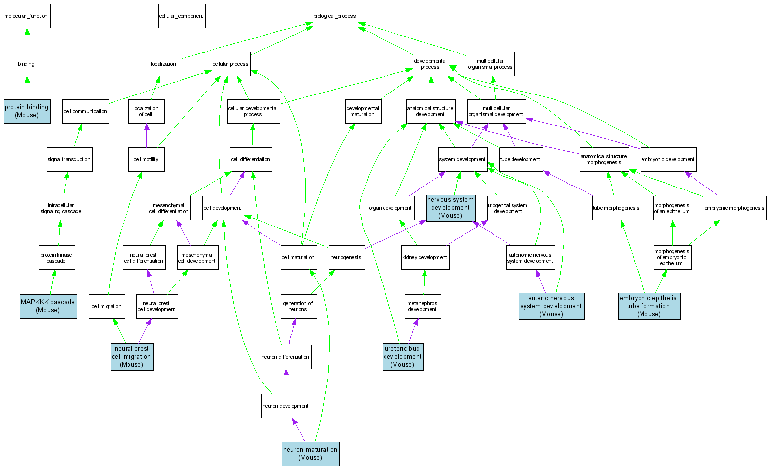
Compare GO annotations for RET and its orthologs

A table of the annotations represented in this image is provided below.
CategoryIDTermDB ObjectEvidenceOrganismReference
Molecular FunctionGO:0005515protein binding MGI:97902IPIMouseMGI:MGI:3044859|PMID:15204970
Molecular FunctionGO:0005515protein binding MGI:97902IPIMouseMGI:MGI:3513229|PMID:15569713
Molecular FunctionGO:0005515protein binding MGI:97902IPIMouseMGI:MGI:1195875|PMID:9452475
Biological ProcessGO:0001838embryonic epithelial tube formation MGI:97902IDAMouseMGI:MGI:3513229|PMID:15569713
Biological ProcessGO:0001838embryonic epithelial tube formation MGI:97902IGIMouseMGI:MGI:3513229|PMID:15569713
Biological ProcessGO:0048484enteric nervous system development MGI:97902IMPMouseMGI:MGI:1313212|PMID:9834195
Biological ProcessGO:0000165MAPKKK cascade MGI:97902IGIMouseMGI:MGI:3513229|PMID:15569713
Biological ProcessGO:0007399nervous system development MGI:97902IMPMouseMGI:MGI:3041894|PMID:11069590
Biological ProcessGO:0001755neural crest cell migration MGI:97902IMPMouseMGI:MGI:3617928|PMID:15242795
Biological ProcessGO:0042551neuron maturation MGI:97902IMPMouseMGI:MGI:3052425|PMID:15233745
Biological ProcessGO:0001657ureteric bud development MGI:97902IMPMouseMGI:MGI:2385976|PMID:12195422