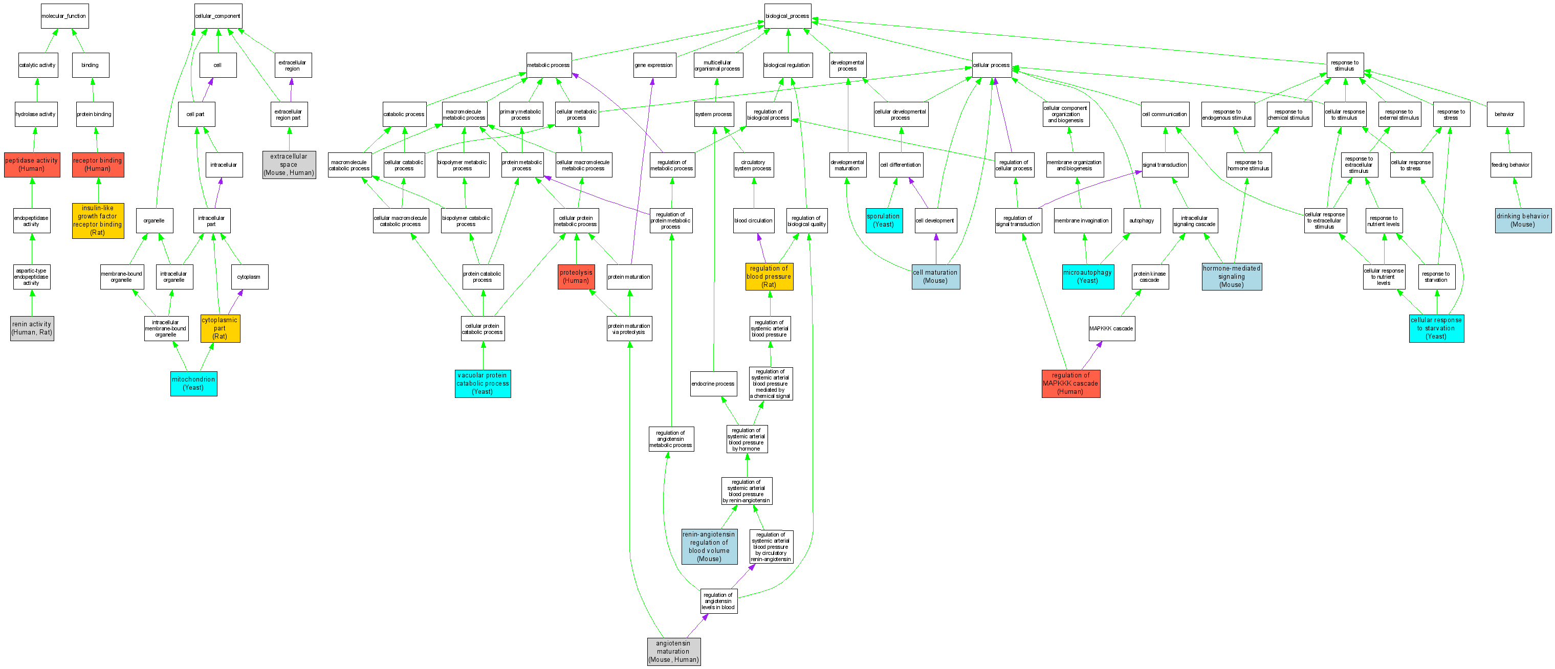
| Category | ID | Term | DB Object | Evidence | Organism | Reference |
| Molecular Function | GO:0005159 | insulin-like growth factor receptor binding |
RGD:3554 | IDA | Rat | RGD:1581738|PMID:11247783 |
| Molecular Function | GO:0008233 | peptidase activity |
P00797 | IDA | Human | PMID:12045255 |
| Molecular Function | GO:0005102 | receptor binding |
P00797 | IPI | Human | PMID:12045255 |
| Molecular Function | GO:0004195 | renin activity |
P00797 | IDA | Human | PMID:12045255 |
| Molecular Function | GO:0004195 | renin activity |
RGD:3554 | IDA | Rat | RGD:70564|PMID:8268657 |
| Molecular Function | GO:0004195 | renin activity |
RGD:3554 | IDA | Rat | RGD:1580671|PMID:16467505 |
| Cellular Component | GO:0044444 | cytoplasmic part |
RGD:3554 | IDA | Rat | RGD:1581651|PMID:12242043 |
| Cellular Component | GO:0005615 | extracellular space |
MGI:97898 | IDA | Mouse | MGI:MGI:1336863|PMID:10318840 |
| Cellular Component | GO:0005615 | extracellular space |
P00797 | IDA | Human | PMID:12045255 |
| Cellular Component | GO:0005739 | mitochondrion |
S000006075 | IDA | Yeast | SGD_REF:S000117178|PMID:16823961 |
| Cellular Component | GO:0005739 | mitochondrion |
S000006075 | IDA | Yeast | SGD_REF:S000075100|PMID:14576278 |
| Biological Process | GO:0002003 | angiotensin maturation |
MGI:97898 | IMP | Mouse | MGI:MGI:1351364|PMID:10617578 |
| Biological Process | GO:0002003 | angiotensin maturation |
P00797 | IDA | Human | PMID:12045255 |
| Biological Process | GO:0048469 | cell maturation |
MGI:97898 | IMP | Mouse | MGI:MGI:1351364|PMID:10617578 |
| Biological Process | GO:0009267 | cellular response to starvation |
S000006075 | IMP | Yeast | SGD_REF:S000056906|PMID:2674123 |
| Biological Process | GO:0042756 | drinking behavior |
MGI:97898 | IMP | Mouse | MGI:MGI:1351364|PMID:10617578 |
| Biological Process | GO:0009755 | hormone-mediated signaling |
MGI:97898 | IDA | Mouse | MGI:MGI:3027605|PMID:14583438 |
| Biological Process | GO:0016237 | microautophagy |
S000006075 | IMP | Yeast | SGD_REF:S000072498|PMID:12529432 |
| Biological Process | GO:0006508 | proteolysis |
P00797 | IDA | Human | PMID:12045255 |
| Biological Process | GO:0008217 | regulation of blood pressure |
RGD:3554 | IMP | Rat | RGD:1580672|PMID:8567976 |
| Biological Process | GO:0043408 | regulation of MAPKKK cascade |
P00797 | IDA | Human | PMID:12045255 |
| Biological Process | GO:0002016 | renin-angiotensin regulation of blood volume |
MGI:97898 | IMP | Mouse | MGI:MGI:1351364|PMID:10617578 |
| Biological Process | GO:0030435 | sporulation |
S000006075 | IMP | Yeast | SGD_REF:S000056906|PMID:2674123 |
| Biological Process | GO:0007039 | vacuolar protein catabolic process |
S000006075 | IMP | Yeast | SGD_REF:S000056906|PMID:2674123 |