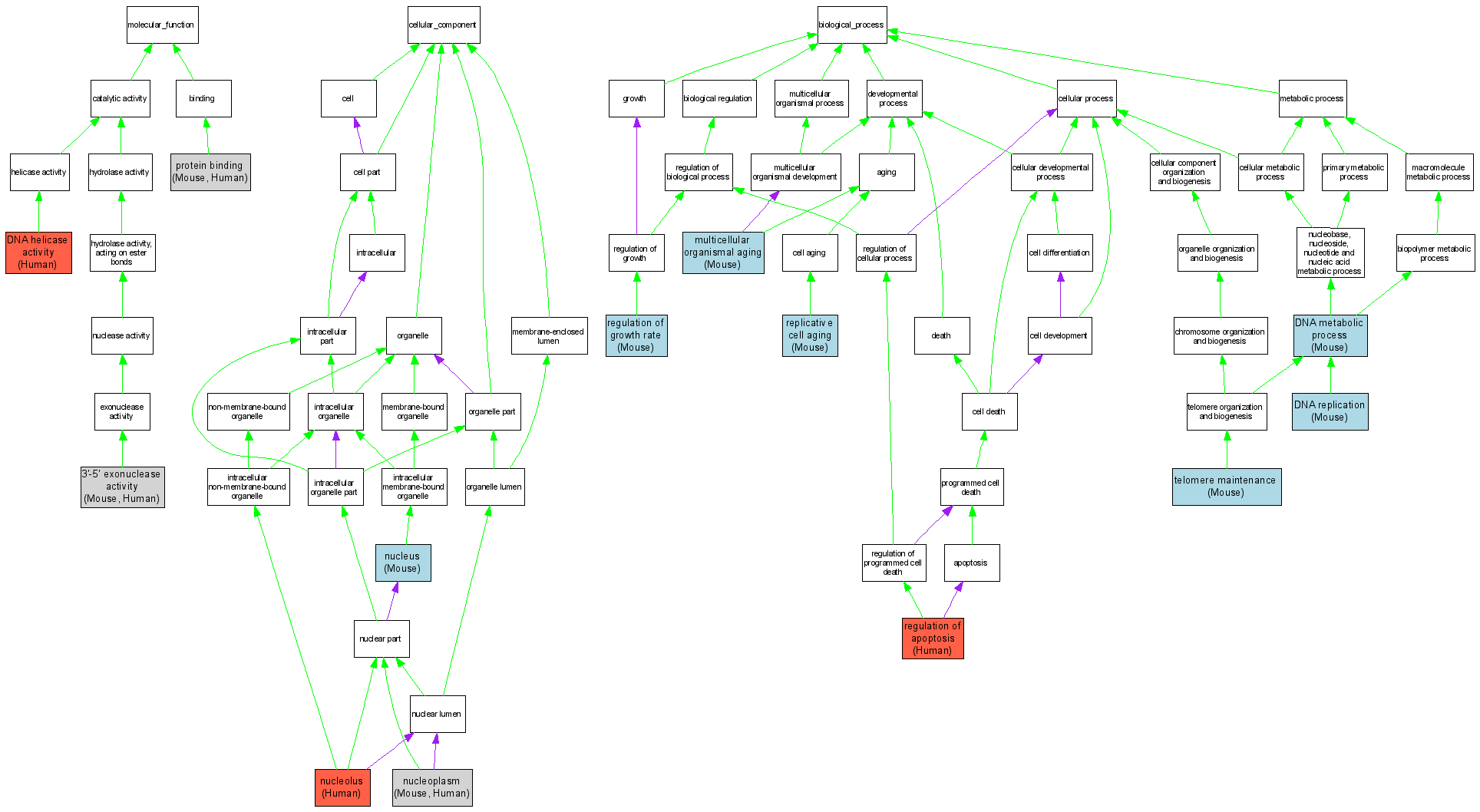
| Category | ID | Term | DB Object | Evidence | Organism | Reference |
| Molecular Function | GO:0008408 | 3'-5' exonuclease activity |
MGI:109635 | IDA | Mouse | MGI:MGI:1860051|PMID:10871373 |
| Molecular Function | GO:0008408 | 3'-5' exonuclease activity |
Q14191 | IDA | Human | PMID:10871373 |
| Molecular Function | GO:0003678 | DNA helicase activity |
Q14191 | IDA | Human | PMID:12944467 |
| Molecular Function | GO:0005515 | protein binding |
MGI:109635 | IPI | Mouse | MGI:MGI:2135724|PMID:11301316 |
| Molecular Function | GO:0005515 | protein binding |
Q14191 | IPI | Human | PMID:10373438 |
| Molecular Function | GO:0005515 | protein binding |
Q14191 | IPI | Human | PMID:11598021 |
| Molecular Function | GO:0005515 | protein binding |
Q14191 | IPI | Human | PMID:11919194 |
| Molecular Function | GO:0005515 | protein binding |
Q14191 | IPI | Human | PMID:15037256 |
| Molecular Function | GO:0005515 | protein binding |
Q14191 | IPI | Human | PMID:11427532 |
| Molecular Function | GO:0005515 | protein binding |
Q14191 | IPI | Human | PMID:14734561 |
| Molecular Function | GO:0005515 | protein binding |
Q14191 | IPI | Human | PMID:12750383 |
| Molecular Function | GO:0005515 | protein binding |
Q14191 | IPI | Human | PMID:12181313 |
| Cellular Component | GO:0005730 | nucleolus |
Q14191 | IDA | Human | PMID:11420665 |
| Cellular Component | GO:0005730 | nucleolus |
Q14191 | IDA | Human | PMID:12944467 |
| Cellular Component | GO:0005654 | nucleoplasm |
MGI:109635 | IDA | Mouse | MGI:MGI:1935045|PMID:11420665 |
| Cellular Component | GO:0005654 | nucleoplasm |
Q14191 | IDA | Human | PMID:11420665 |
| Cellular Component | GO:0005654 | nucleoplasm |
Q14191 | IDA | Human | PMID:12944467 |
| Cellular Component | GO:0005634 | nucleus |
MGI:109635 | IDA | Mouse | MGI:MGI:1276992|PMID:9789047 |
| Biological Process | GO:0006259 | DNA metabolic process |
MGI:109635 | IMP | Mouse | MGI:MGI:2656673|PMID:12707040 |
| Biological Process | GO:0006259 | DNA metabolic process |
MGI:109635 | IMP | Mouse | MGI:MGI:2157189|PMID:11756244 |
| Biological Process | GO:0006260 | DNA replication |
MGI:109635 | IMP | Mouse | MGI:MGI:1276992|PMID:9789047 |
| Biological Process | GO:0010259 | multicellular organismal aging |
MGI:109635 | IGI | Mouse | MGI:MGI:3050262|PMID:15235603 |
| Biological Process | GO:0042981 | regulation of apoptosis |
Q14191 | IGI | Human | PMID:9681877 |
| Biological Process | GO:0040009 | regulation of growth rate |
MGI:109635 | IMP | Mouse | MGI:MGI:2656673|PMID:12707040 |
| Biological Process | GO:0001302 | replicative cell aging |
MGI:109635 | IMP | Mouse | MGI:MGI:1355173|PMID:10757812 |
| Biological Process | GO:0000723 | telomere maintenance |
MGI:109635 | IMP | Mouse | MGI:MGI:2656673|PMID:12707040 |
| Biological Process | GO:0000723 | telomere maintenance |
MGI:109635 | IGI | Mouse | MGI:MGI:3055614|PMID:15367665 |
| Biological Process | GO:0000723 | telomere maintenance |
MGI:109635 | IGI | Mouse | MGI:MGI:3050262|PMID:15235603 |