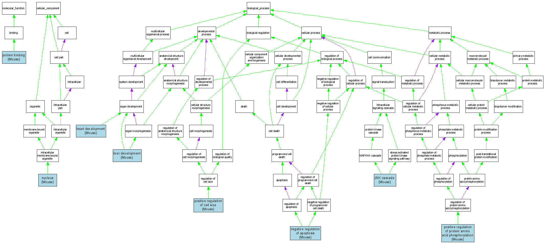
| Category | ID | Term | DB Object | Evidence | Organism | Reference |
| Molecular Function | GO:0005515 | protein binding |
MGI:1341850 | IPI | Mouse | MGI:MGI:3689241|PMID:17015619 |
| Cellular Component | GO:0005634 | nucleus |
MGI:1341850 | IDA | Mouse | MGI:MGI:2182913|PMID:12095676 |
| Biological Process | GO:0007507 | heart development |
MGI:1341850 | IMP | Mouse | MGI:MGI:3689241|PMID:17015619 |
| Biological Process | GO:0007254 | JNK cascade |
MGI:1341850 | IGI | Mouse | MGI:MGI:3689241|PMID:17015619 |
| Biological Process | GO:0001889 | liver development |
MGI:1341850 | IMP | Mouse | MGI:MGI:3689241|PMID:17015619 |
| Biological Process | GO:0043066 | negative regulation of apoptosis |
MGI:1341850 | IMP | Mouse | MGI:MGI:3689241|PMID:17015619 |
| Biological Process | GO:0045793 | positive regulation of cell size |
MGI:1341850 | IMP | Mouse | MGI:MGI:3689241|PMID:17015619 |
| Biological Process | GO:0001934 | positive regulation of protein amino acid phosphorylation |
MGI:1341850 | IMP | Mouse | MGI:MGI:3689241|PMID:17015619 |