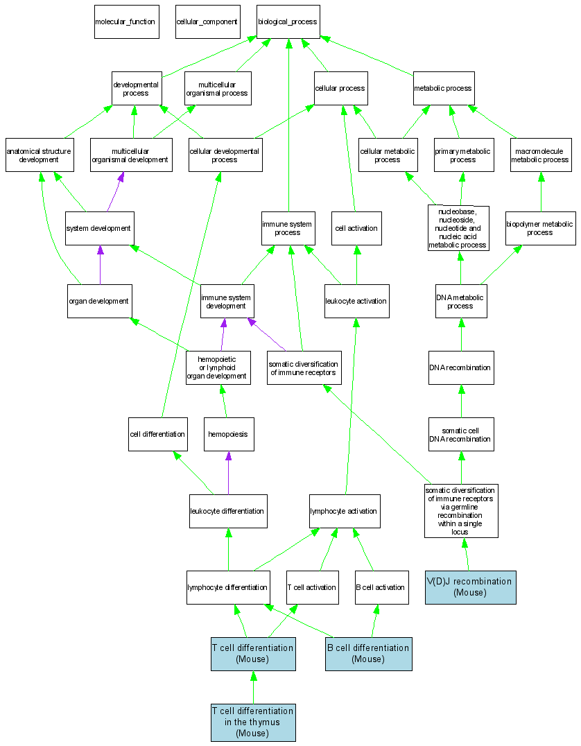
| Category | ID | Term | DB Object | Evidence | Organism | Reference |
| Biological Process | GO:0030183 | B cell differentiation |
MGI:97849 | IMP | Mouse | MGI:MGI:3709144|PMID:14595002 |
| Biological Process | GO:0030183 | B cell differentiation |
MGI:97849 | IMP | Mouse | MGI:MGI:2179579|PMID:11980719 |
| Biological Process | GO:0030217 | T cell differentiation |
MGI:97849 | IMP | Mouse | MGI:MGI:3709144|PMID:14595002 |
| Biological Process | GO:0030217 | T cell differentiation |
MGI:97849 | IMP | Mouse | MGI:MGI:2179579|PMID:11980719 |
| Biological Process | GO:0033077 | T cell differentiation in the thymus |
MGI:97849 | IMP | Mouse | MGI:MGI:1913213|PMID:9875844 |
| Biological Process | GO:0033151 | V(D)J recombination |
MGI:97849 | IGI | Mouse | MGI:MGI:59028|PMID:2360047 |