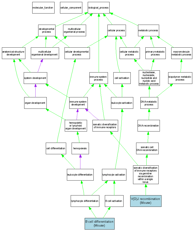
Compare GO annotations for RAG1 and its orthologs

A table of the annotations represented in this image is provided below.
CategoryIDTermDB ObjectEvidenceOrganismReference
Biological ProcessGO:0030183B cell differentiation MGI:97848IDAMouseMGI:MGI:2178701|PMID:11976687
Biological ProcessGO:0033151V(D)J recombination MGI:97848IGIMouseMGI:MGI:59028|PMID:2360047