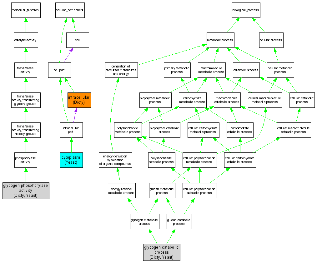
| Category | ID | Term | DB Object | Evidence | Organism | Reference |
| Molecular Function | GO:0008184 | glycogen phosphorylase activity |
DDB0191397 | IDA | Dicty | DDB_REF:977|PMID:3110159 |
| Molecular Function | GO:0008184 | glycogen phosphorylase activity |
S000006364 | IMP | Yeast | SGD_REF:S000041043|PMID:2657401 |
| Cellular Component | GO:0005737 | cytoplasm |
S000006364 | IDA | Yeast | SGD_REF:S000074185|PMID:14562095 |
| Cellular Component | GO:0005622 | intracellular |
DDB0191397 | IDA | Dicty | DDB_REF:977|PMID:3110159 |
| Biological Process | GO:0005980 | glycogen catabolic process |
DDB0191397 | IDA | Dicty | DDB_REF:977|PMID:3110159 |
| Biological Process | GO:0005980 | glycogen catabolic process |
S000006364 | IMP | Yeast | SGD_REF:S000041043|PMID:2657401 |