| Category | ID | Term | DB Object | Evidence | Organism | Reference |
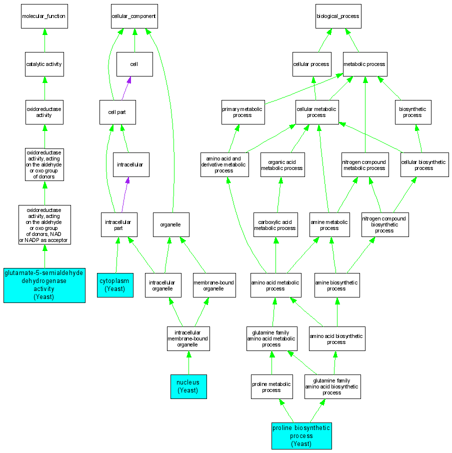
| Molecular Function | GO:0004350 | glutamate-5-semialdehyde dehydrogenase activity |
S000005850 | IDA | Yeast | SGD_REF:S000072492|PMID:12513997 |
| Molecular Function | GO:0004350 | glutamate-5-semialdehyde dehydrogenase activity |
S000005850 | IGI | Yeast | SGD_REF:S000054523|PMID:2824433 |
| Cellular Component | GO:0005737 | cytoplasm |
S000005850 | IDA | Yeast | SGD_REF:S000074185|PMID:14562095 |
| Cellular Component | GO:0005737 | cytoplasm |
S000005850 | IDA | Yeast | SGD_REF:S000069459|PMID:11914276 |
| Cellular Component | GO:0005634 | nucleus |
S000005850 | IDA | Yeast | SGD_REF:S000074185|PMID:14562095 |
| Biological Process | GO:0006561 | proline biosynthetic process |
S000005850 | IDA | Yeast | SGD_REF:S000072492|PMID:12513997 |