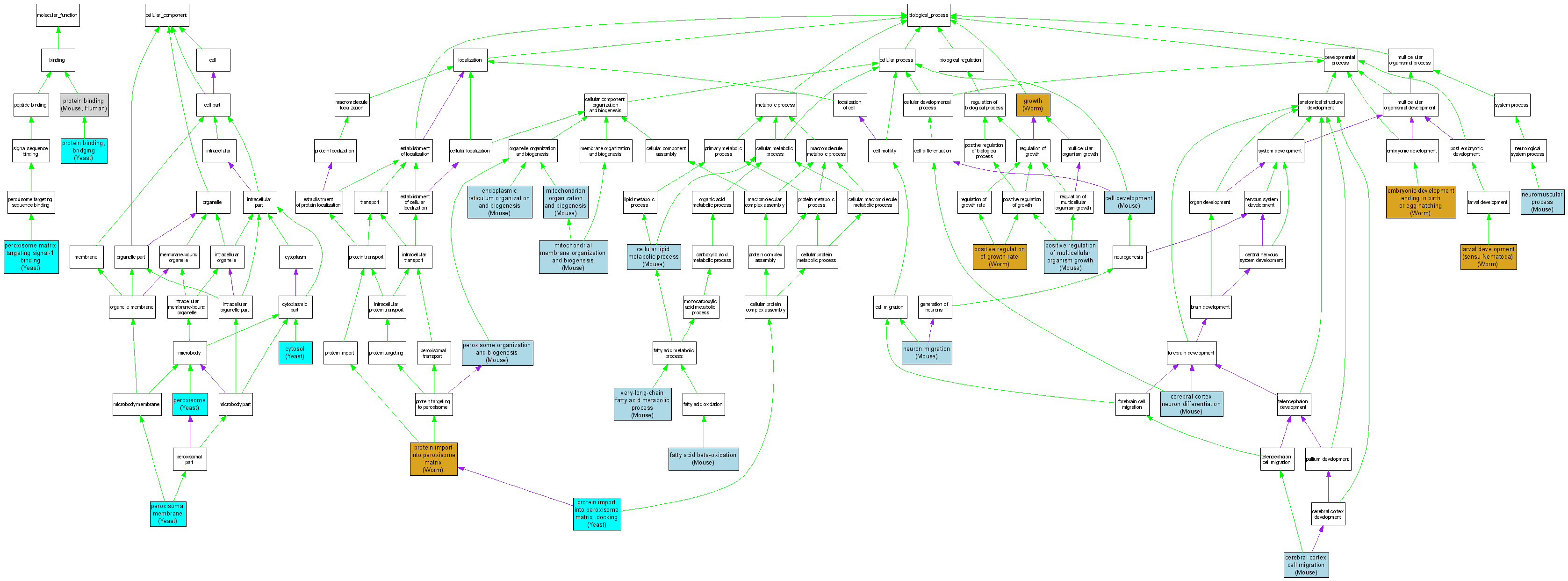
| Category | ID | Term | DB Object | Evidence | Organism | Reference |
| Molecular Function | GO:0005052 | peroxisome matrix targeting signal-1 binding |
S000002652 | IDA | Yeast | SGD_REF:S000045482|PMID:7980572 |
| Molecular Function | GO:0005052 | peroxisome matrix targeting signal-1 binding |
S000002652 | IMP | Yeast | SGD_REF:S000080782|PMID:11154700 |
| Molecular Function | GO:0005515 | protein binding |
MGI:1098808 | IPI | Mouse | MGI:MGI:3688344|PMID:15102471 |
| Molecular Function | GO:0005515 | protein binding |
P50542 | IPI | Human | PMID:10837480 |
| Molecular Function | GO:0005515 | protein binding |
P50542 | IPI | Human | PMID:9653144 |
| Molecular Function | GO:0030674 | protein binding, bridging |
S000002652 | IPI | Yeast | SGD_REF:S000081788|PMID:15798189 |
| Cellular Component | GO:0005829 | cytosol |
S000002652 | IDA | Yeast | SGD_REF:S000049490|PMID:8858166 |
| Cellular Component | GO:0005778 | peroxisomal membrane |
S000002652 | IPI | Yeast | SGD_REF:S000049490|PMID:8858166 |
| Cellular Component | GO:0005778 | peroxisomal membrane |
S000002652 | IDA | Yeast | SGD_REF:S000117279|PMID:16849337 |
| Cellular Component | GO:0005777 | peroxisome |
S000002652 | IDA | Yeast | SGD_REF:S000080208|PMID:15632140 |
| Biological Process | GO:0048468 | cell development |
MGI:1098808 | IMP | Mouse | MGI:MGI:1096198|PMID:9288097 |
| Biological Process | GO:0044255 | cellular lipid metabolic process |
MGI:1098808 | IMP | Mouse | MGI:MGI:3623834|PMID:16484321 |
| Biological Process | GO:0021795 | cerebral cortex cell migration |
MGI:1098808 | IMP | Mouse | MGI:MGI:1096198|PMID:9288097 |
| Biological Process | GO:0021795 | cerebral cortex cell migration |
MGI:1098808 | IMP | Mouse | MGI:MGI:1352371|PMID:10653000 |
| Biological Process | GO:0021895 | cerebral cortex neuron differentiation |
MGI:1098808 | IMP | Mouse | MGI:MGI:1096198|PMID:9288097 |
| Biological Process | GO:0009792 | embryonic development ending in birth or egg hatching |
WBGene00004194 | IMP | Worm | WB:WBPaper00025054|PMID:15791247 |
| Biological Process | GO:0007029 | endoplasmic reticulum organization and biogenesis |
MGI:1098808 | IMP | Mouse | MGI:MGI:3656427|PMID:15732085 |
| Biological Process | GO:0006635 | fatty acid beta-oxidation |
MGI:1098808 | IMP | Mouse | MGI:MGI:1096198|PMID:9288097 |
| Biological Process | GO:0006635 | fatty acid beta-oxidation |
MGI:1098808 | IMP | Mouse | MGI:MGI:3711634|PMID:17442273 |
| Biological Process | GO:0040007 | growth |
WBGene00004194 | IMP | Worm | WB:WBPaper00005418|PMID:12181365 |
| Biological Process | GO:0040007 | growth |
WBGene00004194 | IMP | Worm | WB:WBPaper00006395|PMID:14551910 |
| Biological Process | GO:0002119 | larval development (sensu Nematoda) |
WBGene00004194 | IMP | Worm | WB:WBPaper00005418|PMID:12181365 |
| Biological Process | GO:0002119 | larval development (sensu Nematoda) |
WBGene00004194 | IMP | Worm | WB:WBPaper00006395|PMID:14551910 |
| Biological Process | GO:0002119 | larval development (sensu Nematoda) |
WBGene00004194 | IMP | Worm | WB:WBPaper00005877|PMID:12665560 |
| Biological Process | GO:0002119 | larval development (sensu Nematoda) |
WBGene00004194 | IMP | Worm | WB:WBPaper00004395|PMID:11025529 |
| Biological Process | GO:0007006 | mitochondrial membrane organization and biogenesis |
MGI:1098808 | IMP | Mouse | MGI:MGI:2151292|PMID:11583975 |
| Biological Process | GO:0007005 | mitochondrion organization and biogenesis |
MGI:1098808 | IMP | Mouse | MGI:MGI:3656427|PMID:15732085 |
| Biological Process | GO:0050905 | neuromuscular process |
MGI:1098808 | IMP | Mouse | MGI:MGI:1096198|PMID:9288097 |
| Biological Process | GO:0001764 | neuron migration |
MGI:1098808 | IMP | Mouse | MGI:MGI:2679784|PMID:14586000 |
| Biological Process | GO:0001764 | neuron migration |
MGI:1098808 | IMP | Mouse | MGI:MGI:1096198|PMID:9288097 |
| Biological Process | GO:0001764 | neuron migration |
MGI:1098808 | IMP | Mouse | MGI:MGI:1352371|PMID:10653000 |
| Biological Process | GO:0007031 | peroxisome organization and biogenesis |
MGI:1098808 | IDA | Mouse | MGI:MGI:2679784|PMID:14586000 |
| Biological Process | GO:0007031 | peroxisome organization and biogenesis |
MGI:1098808 | IMP | Mouse | MGI:MGI:3656427|PMID:15732085 |
| Biological Process | GO:0007031 | peroxisome organization and biogenesis |
MGI:1098808 | IMP | Mouse | MGI:MGI:1096198|PMID:9288097 |
| Biological Process | GO:0040010 | positive regulation of growth rate |
WBGene00004194 | IMP | Worm | WB:WBPaper00005654|PMID:12529635 |
| Biological Process | GO:0040018 | positive regulation of multicellular organism growth |
MGI:1098808 | IMP | Mouse | MGI:MGI:1096198|PMID:9288097 |
| Biological Process | GO:0040018 | positive regulation of multicellular organism growth |
MGI:1098808 | IMP | Mouse | MGI:MGI:1352371|PMID:10653000 |
| Biological Process | GO:0016558 | protein import into peroxisome matrix |
WBGene00004194 | IMP | Worm | WB:WBPaper00005877|PMID:12665560 |
| Biological Process | GO:0016560 | protein import into peroxisome matrix, docking |
S000002652 | IPI | Yeast | SGD_REF:S000117279|PMID:16849337 |
| Biological Process | GO:0016560 | protein import into peroxisome matrix, docking |
S000002652 | IMP | Yeast | SGD_REF:S000117279|PMID:16849337 |
| Biological Process | GO:0016560 | protein import into peroxisome matrix, docking |
S000002652 | IPI | Yeast | SGD_REF:S000072759|PMID:12595255 |
| Biological Process | GO:0000038 | very-long-chain fatty acid metabolic process |
MGI:1098808 | IMP | Mouse | MGI:MGI:1352371|PMID:10653000 |