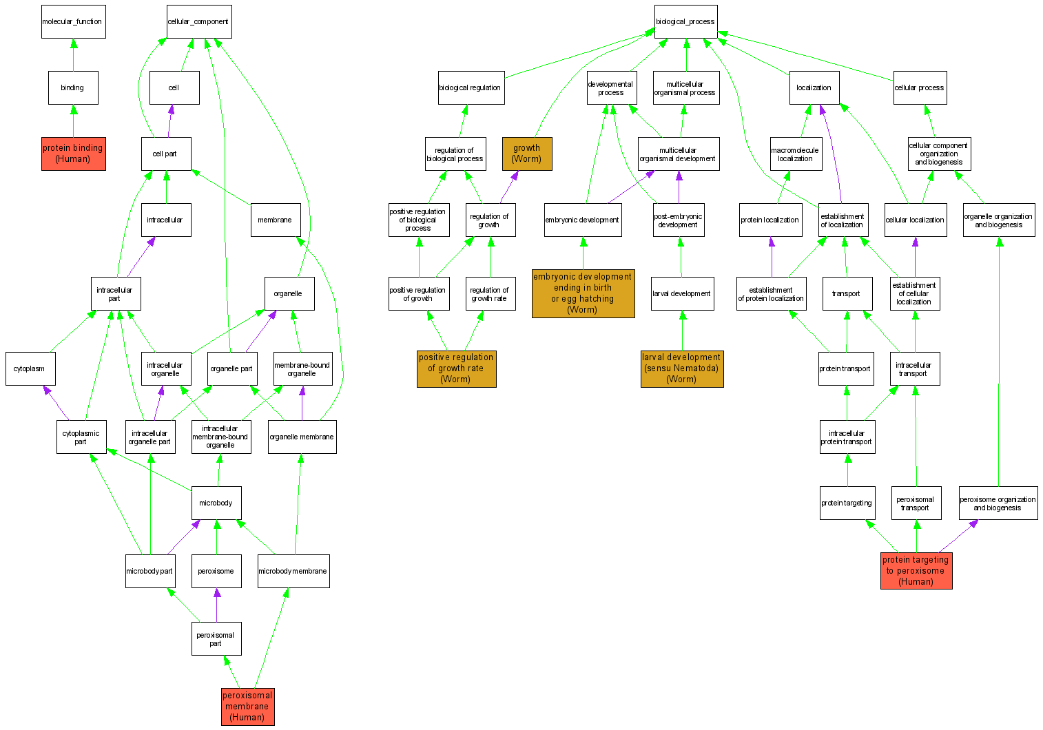
| Category | ID | Term | DB Object | Evidence | Organism | Reference |
| Molecular Function | GO:0005515 | protein binding |
P40855 | IPI | Human | PMID:10704444 |
| Cellular Component | GO:0005778 | peroxisomal membrane |
P40855 | IDA | Human | PMID:9339377 |
| Biological Process | GO:0009792 | embryonic development ending in birth or egg hatching |
WBGene00004201 | IMP | Worm | WB:WBPaper00024925|PMID:15687288 |
| Biological Process | GO:0040007 | growth |
WBGene00004201 | IMP | Worm | WB:WBPaper00004403|PMID:11099034 |
| Biological Process | GO:0040007 | growth |
WBGene00004201 | IMP | Worm | WB:WBPaper00005418|PMID:12181365 |
| Biological Process | GO:0040007 | growth |
WBGene00004201 | IMP | Worm | WB:WBPaper00006395|PMID:14551910 |
| Biological Process | GO:0002119 | larval development (sensu Nematoda) |
WBGene00004201 | IMP | Worm | WB:WBPaper00004403|PMID:11099034 |
| Biological Process | GO:0002119 | larval development (sensu Nematoda) |
WBGene00004201 | IMP | Worm | WB:WBPaper00005418|PMID:12181365 |
| Biological Process | GO:0002119 | larval development (sensu Nematoda) |
WBGene00004201 | IMP | Worm | WB:WBPaper00006395|PMID:14551910 |
| Biological Process | GO:0002119 | larval development (sensu Nematoda) |
WBGene00004201 | IMP | Worm | WB:WBPaper00005877|PMID:12665560 |
| Biological Process | GO:0040010 | positive regulation of growth rate |
WBGene00004201 | IMP | Worm | WB:WBPaper00005654|PMID:12529635 |
| Biological Process | GO:0006625 | protein targeting to peroxisome |
P40855 | IMP | Human | PMID:10704444 |