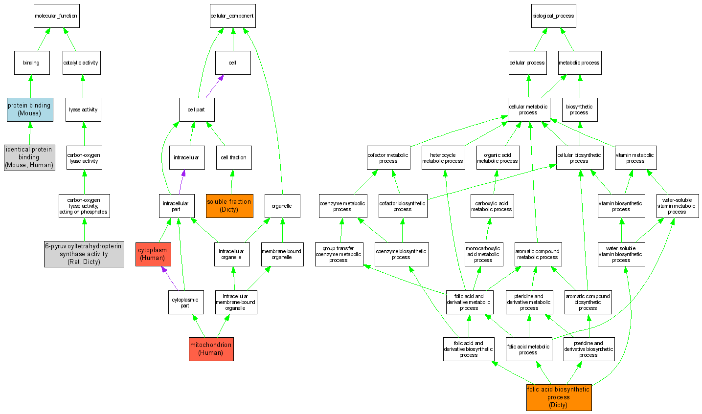
| Category | ID | Term | DB Object | Evidence | Organism | Reference |
| Molecular Function | GO:0003874 | 6-pyruvoyltetrahydropterin synthase activity |
RGD:68367 | IDA | Rat | RGD:68294|PMID:1939130 |
| Molecular Function | GO:0003874 | 6-pyruvoyltetrahydropterin synthase activity |
DDB0232952 | IDA | Dicty | DDB_REF:2395|PMID:8660315 |
| Molecular Function | GO:0042802 | identical protein binding |
MGI:1338783 | IPI | Mouse | MGI:MGI:3609918|PMID:11591653 |
| Molecular Function | GO:0042802 | identical protein binding |
Q03393 | IPI | Human | PMID:16169070 |
| Molecular Function | GO:0005515 | protein binding |
MGI:1338783 | IPI | Mouse | MGI:MGI:3609918|PMID:11591653 |
| Cellular Component | GO:0005737 | cytoplasm |
Q03393 | IDA | Human | PMID:11256614 |
| Cellular Component | GO:0005739 | mitochondrion |
Q03393 | IDA | Human | PMID:11256614 |
| Cellular Component | GO:0005625 | soluble fraction |
DDB0232952 | IDA | Dicty | DDB_REF:11285|PMID:16527408 |
| Biological Process | GO:0046656 | folic acid biosynthetic process |
DDB0232952 | IDA | Dicty | DDB_REF:2395|PMID:8660315 |