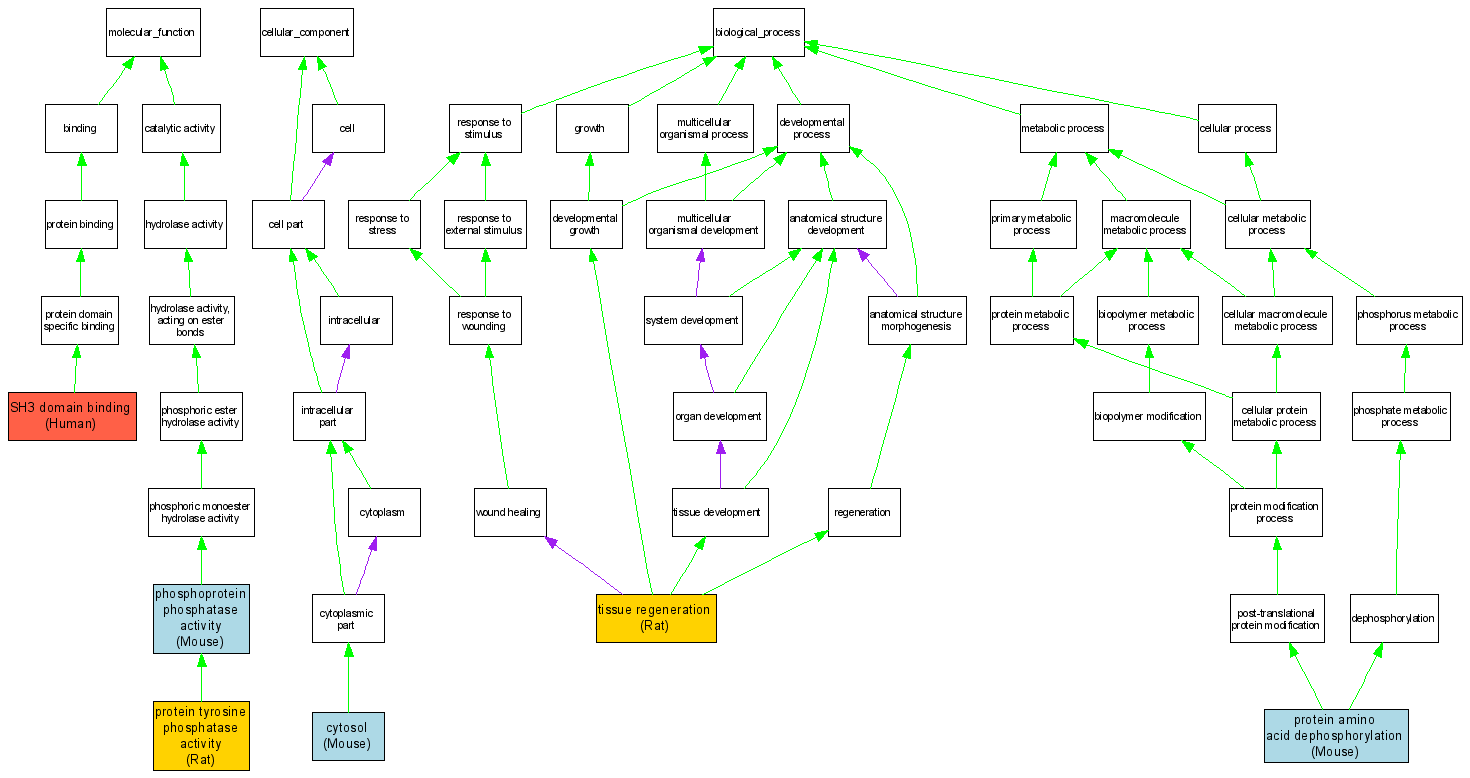
| Category | ID | Term | DB Object | Evidence | Organism | Reference |
| Molecular Function | GO:0004721 | phosphoprotein phosphatase activity |
MGI:104673 | IDA | Mouse | MGI:MGI:73438|PMID:7772023 |
| Molecular Function | GO:0004725 | protein tyrosine phosphatase activity |
RGD:620894 | IDA | Rat | RGD:633766|PMID:7957881 |
| Molecular Function | GO:0017124 | SH3 domain binding |
Q05209 | IPI | Human | PMID:9285683 |
| Cellular Component | GO:0005829 | cytosol |
MGI:104673 | IDA | Mouse | MGI:MGI:73438|PMID:7772023 |
| Biological Process | GO:0006470 | protein amino acid dephosphorylation |
MGI:104673 | IDA | Mouse | MGI:MGI:73438|PMID:7772023 |
| Biological Process | GO:0042246 | tissue regeneration |
RGD:620894 | IEP | Rat | RGD:1599982|PMID:7591957 |