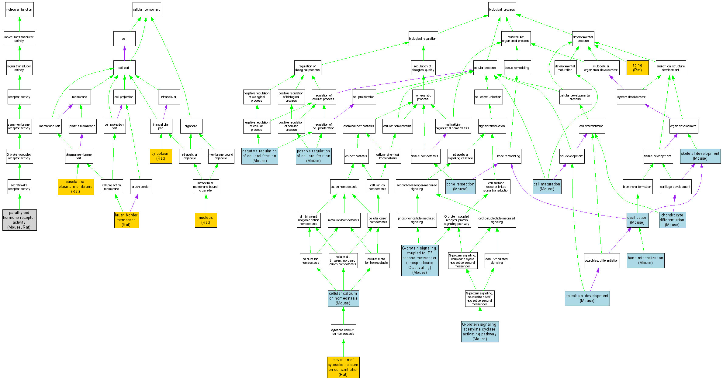
| Category | ID | Term | DB Object | Evidence | Organism | Reference |
| Molecular Function | GO:0004991 | parathyroid hormone receptor activity |
MGI:97801 | IMP | Mouse | MGI:MGI:3624906|PMID:9832460 |
| Molecular Function | GO:0004991 | parathyroid hormone receptor activity |
RGD:3442 | IDA | Rat | RGD:727526|PMID:1313566 |
| Cellular Component | GO:0016323 | basolateral plasma membrane |
RGD:3442 | IDA | Rat | RGD:1599981|PMID:12647298 |
| Cellular Component | GO:0031526 | brush border membrane |
RGD:3442 | IDA | Rat | RGD:1599981|PMID:12647298 |
| Cellular Component | GO:0005737 | cytoplasm |
RGD:3442 | IDA | Rat | RGD:1599981|PMID:12647298 |
| Cellular Component | GO:0005634 | nucleus |
RGD:3442 | IDA | Rat | RGD:1599981|PMID:12647298 |
| Biological Process | GO:0007568 | aging |
RGD:3442 | IEP | Rat | RGD:1599981|PMID:12647298 |
| Biological Process | GO:0030282 | bone mineralization |
MGI:97801 | IMP | Mouse | MGI:MGI:3624906|PMID:9832460 |
| Biological Process | GO:0030282 | bone mineralization |
MGI:97801 | IMP | Mouse | MGI:MGI:2153596|PMID:11606467 |
| Biological Process | GO:0045453 | bone resorption |
MGI:97801 | IMP | Mouse | MGI:MGI:3624906|PMID:9832460 |
| Biological Process | GO:0048469 | cell maturation |
MGI:97801 | IMP | Mouse | MGI:MGI:3625556|PMID:12194850 |
| Biological Process | GO:0006874 | cellular calcium ion homeostasis |
MGI:97801 | IMP | Mouse | MGI:MGI:3624906|PMID:9832460 |
| Biological Process | GO:0002062 | chondrocyte differentiation |
MGI:97801 | IGI | Mouse | MGI:MGI:3620436|PMID:16476422 |
| Biological Process | GO:0002062 | chondrocyte differentiation |
MGI:97801 | IMP | Mouse | MGI:MGI:3624906|PMID:9832460 |
| Biological Process | GO:0007204 | elevation of cytosolic calcium ion concentration |
RGD:3442 | IDA | Rat | RGD:727526|PMID:1313566 |
| Biological Process | GO:0007189 | G-protein signaling, adenylate cyclase activating pathway |
MGI:97801 | IMP | Mouse | MGI:MGI:3624906|PMID:9832460 |
| Biological Process | GO:0007200 | G-protein signaling, coupled to IP3 second messenger (phospholipase C activating) |
MGI:97801 | IMP | Mouse | MGI:MGI:3625556|PMID:12194850 |
| Biological Process | GO:0008285 | negative regulation of cell proliferation |
MGI:97801 | IMP | Mouse | MGI:MGI:3625556|PMID:12194850 |
| Biological Process | GO:0001503 | ossification |
MGI:97801 | IMP | Mouse | MGI:MGI:3625556|PMID:12194850 |
| Biological Process | GO:0002076 | osteoblast development |
MGI:97801 | IMP | Mouse | MGI:MGI:3624906|PMID:9832460 |
| Biological Process | GO:0008284 | positive regulation of cell proliferation |
MGI:97801 | IGI | Mouse | MGI:MGI:3620436|PMID:16476422 |
| Biological Process | GO:0001501 | skeletal development |
MGI:97801 | IMP | Mouse | MGI:MGI:82059|PMID:8662561 |
| Biological Process | GO:0001501 | skeletal development |
MGI:97801 | IMP | Mouse | MGI:MGI:2153596|PMID:11606467 |