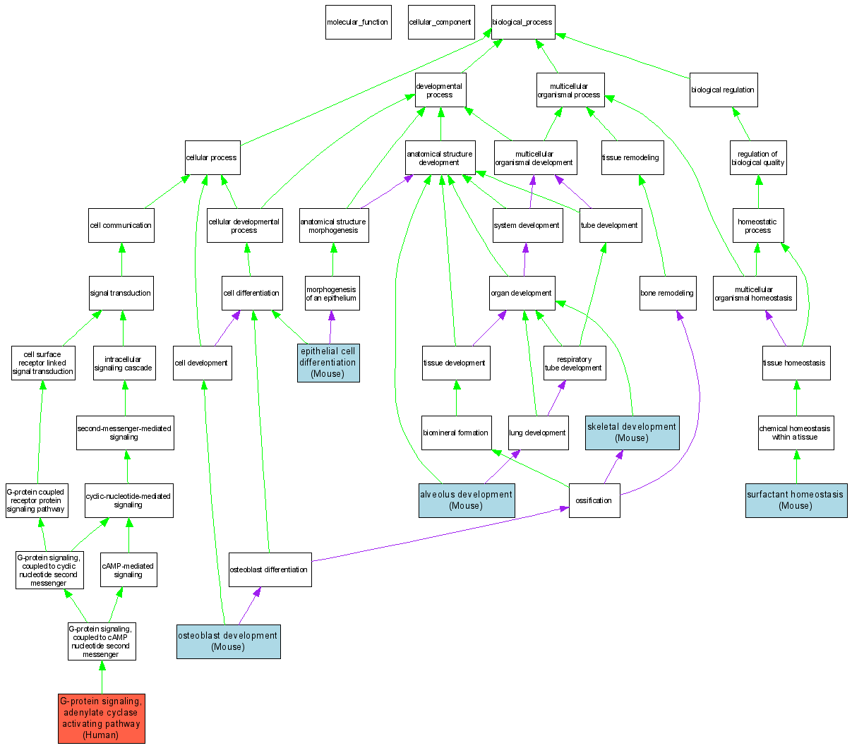
| Category | ID | Term | DB Object | Evidence | Organism | Reference |
| Biological Process | GO:0048286 | alveolus development |
MGI:97800 | IMP | Mouse | MGI:MGI:3042805|PMID:15162506 |
| Biological Process | GO:0030855 | epithelial cell differentiation |
MGI:97800 | IMP | Mouse | MGI:MGI:3042805|PMID:15162506 |
| Biological Process | GO:0007189 | G-protein signaling, adenylate cyclase activating pathway |
P12272 | IDA | Human | PMID:9832460 |
| Biological Process | GO:0002076 | osteoblast development |
MGI:97800 | IMP | Mouse | MGI:MGI:3624906|PMID:9832460 |
| Biological Process | GO:0001501 | skeletal development |
MGI:97800 | IMP | Mouse | MGI:MGI:64969|PMID:8314082 |
| Biological Process | GO:0001501 | skeletal development |
MGI:97800 | IMP | Mouse | MGI:MGI:2153596|PMID:11606467 |
| Biological Process | GO:0043129 | surfactant homeostasis |
MGI:97800 | IMP | Mouse | MGI:MGI:3042805|PMID:15162506 |