| Category | ID | Term | DB Object | Evidence | Organism | Reference |
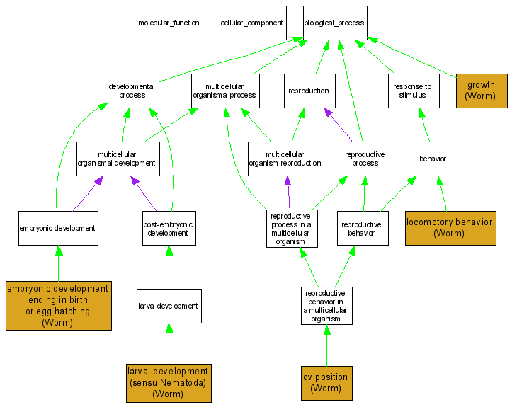
| Biological Process | GO:0009792 | embryonic development ending in birth or egg hatching |
WBGene00004209 | IMP | Worm | WB:WBPaper00006395|PMID:14551910 |
| Biological Process | GO:0009792 | embryonic development ending in birth or egg hatching |
WBGene00004208 | IMP | Worm | WB:WBPaper00006395|PMID:14551910 |
| Biological Process | GO:0009792 | embryonic development ending in birth or egg hatching |
WBGene00017684 | IMP | Worm | WB:WBPaper00025054|PMID:15791247 |
| Biological Process | GO:0009792 | embryonic development ending in birth or egg hatching |
WBGene00004208 | IMP | Worm | WB:WBPaper00025054|PMID:15791247 |
| Biological Process | GO:0009792 | embryonic development ending in birth or egg hatching |
WBGene00004209 | IMP | Worm | WB:WBPaper00025054|PMID:15791247 |
| Biological Process | GO:0040007 | growth |
WBGene00004208 | IMP | Worm | WB:WBPaper00006395|PMID:14551910 |
| Biological Process | GO:0040007 | growth |
WBGene00004209 | IMP | Worm | WB:WBPaper00006395|PMID:14551910 |
| Biological Process | GO:0002119 | larval development (sensu Nematoda) |
WBGene00004208 | IMP | Worm | WB:WBPaper00006395|PMID:14551910 |
| Biological Process | GO:0002119 | larval development (sensu Nematoda) |
WBGene00004209 | IMP | Worm | WB:WBPaper00006395|PMID:14551910 |
| Biological Process | GO:0007626 | locomotory behavior |
WBGene00004208 | IMP | Worm | WB:WBPaper00006395|PMID:14551910 |
| Biological Process | GO:0007626 | locomotory behavior |
WBGene00004209 | IMP | Worm | WB:WBPaper00006395|PMID:14551910 |
| Biological Process | GO:0018991 | oviposition |
WBGene00004208 | IMP | Worm | WB:WBPaper00006395|PMID:14551910 |
| Biological Process | GO:0018991 | oviposition |
WBGene00004209 | IMP | Worm | WB:WBPaper00006395|PMID:14551910 |