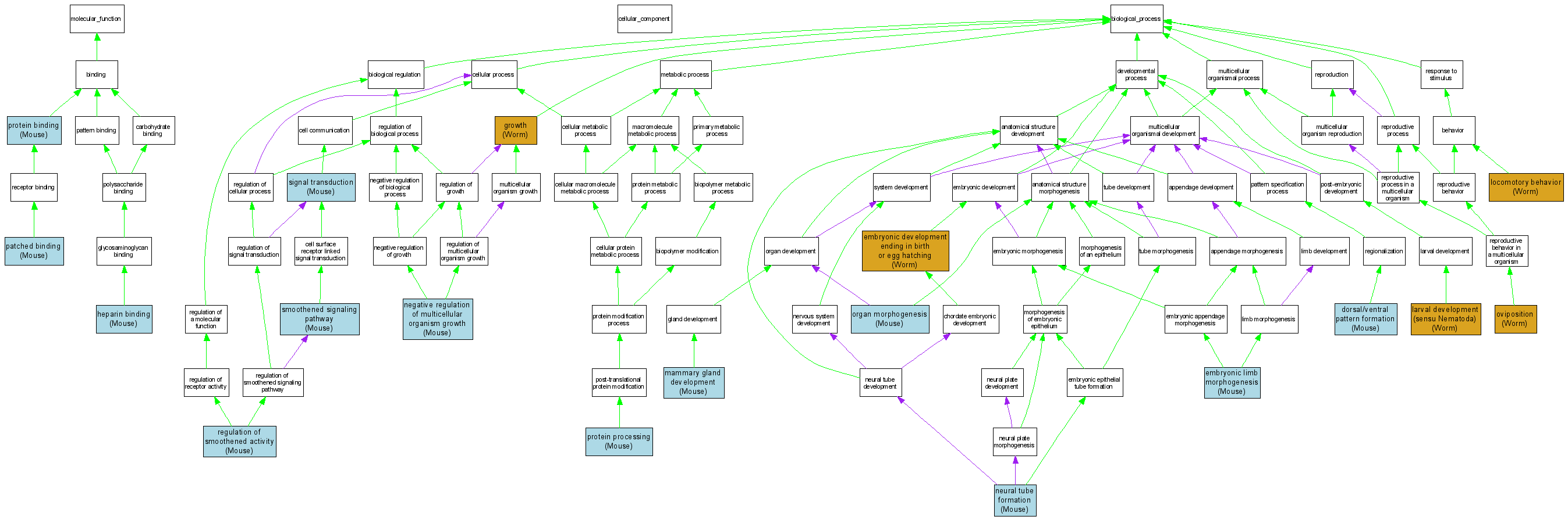
| Category | ID | Term | DB Object | Evidence | Organism | Reference |
| Molecular Function | GO:0008201 | heparin binding |
MGI:105373 | IDA | Mouse | MGI:MGI:3687672|PMID:10500113 |
| Molecular Function | GO:0005113 | patched binding |
MGI:105373 | IDA | Mouse | MGI:MGI:3687672|PMID:10500113 |
| Molecular Function | GO:0005515 | protein binding |
MGI:105373 | IPI | Mouse | MGI:MGI:3687672|PMID:10500113 |
| Biological Process | GO:0009953 | dorsal/ventral pattern formation |
MGI:105373 | IGI | Mouse | MGI:MGI:3511726|PMID:15576403 |
| Biological Process | GO:0009792 | embryonic development ending in birth or egg hatching |
WBGene00004209 | IMP | Worm | WB:WBPaper00006395|PMID:14551910 |
| Biological Process | GO:0009792 | embryonic development ending in birth or egg hatching |
WBGene00004208 | IMP | Worm | WB:WBPaper00006395|PMID:14551910 |
| Biological Process | GO:0009792 | embryonic development ending in birth or egg hatching |
WBGene00017684 | IMP | Worm | WB:WBPaper00025054|PMID:15791247 |
| Biological Process | GO:0009792 | embryonic development ending in birth or egg hatching |
WBGene00004208 | IMP | Worm | WB:WBPaper00025054|PMID:15791247 |
| Biological Process | GO:0009792 | embryonic development ending in birth or egg hatching |
WBGene00004209 | IMP | Worm | WB:WBPaper00025054|PMID:15791247 |
| Biological Process | GO:0030326 | embryonic limb morphogenesis |
MGI:105373 | IMP | Mouse | MGI:MGI:2152606|PMID:11784021 |
| Biological Process | GO:0030326 | embryonic limb morphogenesis |
MGI:105373 | IGI | Mouse | MGI:MGI:2135419|PMID:11389830 |
| Biological Process | GO:0040007 | growth |
WBGene00004208 | IMP | Worm | WB:WBPaper00006395|PMID:14551910 |
| Biological Process | GO:0040007 | growth |
WBGene00004209 | IMP | Worm | WB:WBPaper00006395|PMID:14551910 |
| Biological Process | GO:0002119 | larval development (sensu Nematoda) |
WBGene00004208 | IMP | Worm | WB:WBPaper00006395|PMID:14551910 |
| Biological Process | GO:0002119 | larval development (sensu Nematoda) |
WBGene00004209 | IMP | Worm | WB:WBPaper00006395|PMID:14551910 |
| Biological Process | GO:0007626 | locomotory behavior |
WBGene00004208 | IMP | Worm | WB:WBPaper00006395|PMID:14551910 |
| Biological Process | GO:0007626 | locomotory behavior |
WBGene00004209 | IMP | Worm | WB:WBPaper00006395|PMID:14551910 |
| Biological Process | GO:0030879 | mammary gland development |
MGI:105373 | IMP | Mouse | MGI:MGI:1346456|PMID:10529434 |
| Biological Process | GO:0040015 | negative regulation of multicellular organism growth |
MGI:105373 | IMP | Mouse | MGI:MGI:2152606|PMID:11784021 |
| Biological Process | GO:0001841 | neural tube formation |
MGI:105373 | IDA | Mouse | MGI:MGI:3687672|PMID:10500113 |
| Biological Process | GO:0009887 | organ morphogenesis |
MGI:105373 | IMP | Mouse | MGI:MGI:2675247|PMID:12917290 |
| Biological Process | GO:0018991 | oviposition |
WBGene00004208 | IMP | Worm | WB:WBPaper00006395|PMID:14551910 |
| Biological Process | GO:0018991 | oviposition |
WBGene00004209 | IMP | Worm | WB:WBPaper00006395|PMID:14551910 |
| Biological Process | GO:0016485 | protein processing |
MGI:105373 | IMP | Mouse | MGI:MGI:3588600|PMID:16061793 |
| Biological Process | GO:0043109 | regulation of smoothened activity |
MGI:105373 | IMP | Mouse | MGI:MGI:2152606|PMID:11784021 |
| Biological Process | GO:0007165 | signal transduction |
MGI:105373 | IDA | Mouse | MGI:MGI:3687672|PMID:10500113 |
| Biological Process | GO:0007224 | smoothened signaling pathway |
MGI:105373 | IGI | Mouse | MGI:MGI:3051703|PMID:15269168 |