| Category | ID | Term | DB Object | Evidence | Organism | Reference |
|---|---|---|---|---|---|---|
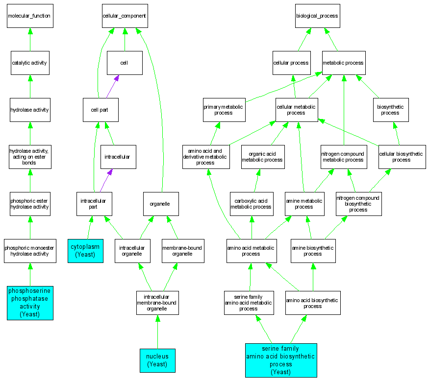
| Molecular Function | GO:0004647 | phosphoserine phosphatase activity | S000003440 | IMP | Yeast | SGD_REF:S000039638|PMID:1326413 |
| Cellular Component | GO:0005737 | cytoplasm | S000003440 | IDA | Yeast | SGD_REF:S000074185|PMID:14562095 |
| Cellular Component | GO:0005634 | nucleus | S000003440 | IDA | Yeast | SGD_REF:S000074185|PMID:14562095 |
| Biological Process | GO:0009070 | serine family amino acid biosynthetic process | S000003440 | IMP | Yeast | SGD_REF:S000039638|PMID:1326413 |